
17.关系规范化
教学录像
209人学习过
1.画笔工具
教学录像
199人学习过
教学课件制作
教学设计
188人学习过
模块一 个人应聘简历的设计...
教学设计
161人学习过
2.图形对象基础
教学录像
159人学习过
02《会议简报的制作》教学...
教学设计
154人学习过
04《会议简报的制作》学生...
教学设计
150人学习过
01《会议简报的制作》项目...
教学设计
149人学习过
01《舌尖上的山西》美食片...
教学设计
142人学习过
外频及调频
文献资料
138人学习过
缓存
文献资料
128人学习过
遮罩
教学录像
124人学习过
03《个人应聘简历的设计与...
教学设计
124人学习过
任务三 装饰超链接
教学课件
123人学习过
1.数据模型
教学录像
121人学习过
01《个人应聘简历的设计与...
教学设计
119人学习过
会议简报的制作
教学设计
116人学习过
05《会议简报的制作》学生...
教学设计
116人学习过
4.创建和查看索引
教学录像
115人学习过
5.多边形工具
教学录像
114人学习过
03《会议简报的制作》教学...
教学设计
110人学习过
4. 绘图技巧
教学录像
110人学习过
1.揭秘机械硬盘的奇妙世界
教学录像
108人学习过
3.对象外观及描边工具
教学录像
107人学习过
1.路由器
教学录像
107人学习过
8.山西省旅游LOGO设计...
教学录像
106人学习过
11.ZigBee四模拟量...
教学录像
103人学习过
10.安装驱动程序
教学录像
103人学习过
任务一 计算机整机识别与...
教学课件
101人学习过
任务三 添加网页多媒体素...
教学课件
100人学习过
01《手机UI界面的原型设...
教学设计
100人学习过
11.关系数据库
教学录像
100人学习过
7.自定义个人工作区
教学录像
100人学习过
12.分离和附加数据库脚本
教学录像
98人学习过
13.文本的编辑
教学录像
98人学习过
9.山西省旅游LOGO设计...
教学录像
97人学习过
01《时尚杂志的排版》项目...
教学设计
96人学习过
6.属性面板及更改坐标位置
教学录像
96人学习过
安全设计3
文献资料
95人学习过
19.双绞跳线制作
教学录像
95人学习过
3.索引概述
教学录像
95人学习过
14.图层和蒙版的使用
教学录像
95人学习过
02《个人应聘简历的设计与...
教学设计
94人学习过
04《个人应聘简历的设计与...
教学设计
94人学习过
教学课件——母亲节贺卡
教学课件
94人学习过
2.内存及内存分类
教学录像
94人学习过
10.制作中国环境标志图形...
教学录像
93人学习过
11.常用软件的安装
教学录像
93人学习过
任务二 制作网站导航页
教学录像
92人学习过
11.路径的绘制与编辑
教学录像
92人学习过
6.计算机故障检测
教学录像
92人学习过
安全设计1
文献资料
91人学习过
3.集线器的连接
教学录像
91人学习过
10.网络体系结构及TCP...
教学录像
91人学习过
6.查看修改删除视图
教学录像
91人学习过
7.数据库基本操作
教学录像
91人学习过
9.创建触发器
教学录像
91人学习过
12.颜色填充与描边
教学录像
91人学习过
5.网络传输介质
教学录像
90人学习过
3.揭秘数字世界:探索计算...
教学录像
90人学习过
4.守护数字城堡 —— 计...
教学录像
90人学习过
17.远程桌面管理
教学录像
90人学习过
15.混合与封套效果
教学录像
90人学习过
7.网络之门:解锁网卡的秘...
教学录像
90人学习过
20.成功之路不止一条——...
教学录像
89人学习过
《春夏秋冬》美景片制作成片...
教学录像
88人学习过
8.主板及主板的类型
教学录像
88人学习过
2.RSTP(快速生成树协...
教学录像
87人学习过
18.SQL Server...
教学录像
87人学习过
5.点亮智慧之芯,探索处理...
教学录像
87人学习过
9.认识网络设备
教学录像
87人学习过
5.视图概述及创建
教学录像
87人学习过
8.存储引擎
教学录像
87人学习过
10.查看删除触发器
教学录像
87人学习过
16.简单查询
教学录像
87人学习过
14.机箱和电源
教学录像
87人学习过
02《喷火的火箭》教学设计
教学设计
86人学习过
4.数据线路的通信方式
教学录像
86人学习过
7.RIP路由协议应用
教学录像
86人学习过
12.笔记本电脑无法充电的...
教学录像
86人学习过
19.数据类型
教学录像
86人学习过
12.显卡和显示器的选购与...
教学录像
86人学习过
13.磁盘数据的备份、还原...
教学录像
86人学习过
14.数据库导入导出
教学录像
85人学习过
20.数据库备份
教学录像
85人学习过
8.计算机网络的分类
教学录像
85人学习过
9.主板的主要芯片
教学录像
85人学习过
15.硬盘规划与分区、格式...
教学录像
85人学习过
2.制作证件照-2
教学录像
84人学习过
6.网络交流方式
教学录像
84人学习过
14.防火墙设置
教学录像
84人学习过
13.数据库的概念作用及特...
教学录像
84人学习过
15.认识Access数据...
教学录像
84人学习过
1.制作证件照-1
教学录像
83人学习过
04《毕业论文答辩》学生任...
教学设计
83人学习过
《春夏秋冬》美景片制作项目...
教学设计
83人学习过
18.上网安全防范
教学录像
83人学习过
01《网店销售数据透视表的...
教学设计
82人学习过
13.交换机
教学录像
82人学习过
16.网络故障诊断
教学录像
82人学习过
任务一 熟悉万用表的使用
教学课件
81人学习过
01《教学课件制作》项目描...
教学设计
80人学习过
11.共享文件和打印机
教学录像
80人学习过
15.系统性能监视
教学录像
80人学习过
任务五 CSS+DIV简...
教学课件
79人学习过
项目七 flash动画中的...
教学课件
79人学习过
应用系统与服务安全之Lin...
教学录像
79人学习过
3.5分支结构-switc...
教学课件
78人学习过
01《毕业论文答辩》项目描...
教学设计
78人学习过
04《教学课件制作》学生任...
教学设计
78人学习过
模块五 毕业季主题设计
教学设计
78人学习过
制作“学徐老学胡兰”思政教...
教学课件
77人学习过
03《工作总结汇报PPT的...
教学设计
77人学习过
03《教学课件制作》教学设...
教学设计
77人学习过
4.毕业纪念册封面-平面构...
教学录像
76人学习过
项目九 制作flash动画
教学课件
76人学习过
05《毕业论文答辩》学生评...
教学设计
76人学习过
蝴蝶飞舞
教学录像
76人学习过
3.毕业纪念册封面-版式的...
教学录像
75人学习过
6.毕业纪念册-图片的编排...
教学录像
75人学习过
钢笔工具组
教学录像
74人学习过
01《工作总结汇报PPT的...
教学设计
74人学习过
04《招生海报》学生评价
教学设计
74人学习过
05《个人应聘简历的设计与...
教学设计
73人学习过
第六章 使用框架
教学课件
72人学习过
05《教学课件制作》学生评...
教学设计
72人学习过
03《毕业季主题设计》教学...
教学设计
72人学习过
05keylight工具的...
教学设计
72人学习过
1.创建表格-word
教学录像
72人学习过
7.职业教育周技能让生活更...
教学录像
71人学习过
任务一 毕业论文答辩的制作...
教学设计
71人学习过
05《时尚杂志的排版》学生...
教学设计
71人学习过
数字影音编辑和合成-14
行业信息
70人学习过
02《工作总结汇报PPT的...
教学设计
70人学习过
01《精美的成果画册的制作...
教学设计
70人学习过
01《蝴蝶飞舞》项目描述
教学设计
70人学习过
教学课件——招生展板
教学课件
70人学习过
03《蓝天上飞行的飞机》学...
教学设计
70人学习过
下雪雪花飘飘
教学录像
70人学习过
02《毕业论文答辩》教学要...
教学设计
69人学习过
03《毕业论文答辩》教学设...
教学设计
69人学习过
04《工作总结汇报PPT的...
教学设计
69人学习过
02《毕业季主题设计》教学...
教学设计
69人学习过
02《精美的成果画册的制作...
教学设计
69人学习过
03《精美的成果画册的制作...
教学设计
69人学习过
网店销售数据透视表的制作
教学设计
69人学习过
03《渐变配色问题》教学设...
教学设计
69人学习过
05《渐变配色问题》学生评...
教学设计
69人学习过
02《门户网站新闻列表静态...
教学设计
69人学习过
01《摄像机文字动画效果制...
教学设计
69人学习过
门户网站导航条静态页——教...
教学录像
69人学习过
5.毕业纪念册-图层样式的...
教学录像
68人学习过
02《设计与制作“小满”海...
教学设计
68人学习过
04《精美的成果画册的制作...
教学设计
68人学习过
05《学生信息表的制作与管...
教学设计
68人学习过
01《5个实用又易学的 P...
教学设计
68人学习过
02《超强艺术感!2种文字...
教学设计
68人学习过
04《摄像机文字动画效果制...
教学设计
68人学习过
03《门户网站新闻列表静态...
教学设计
68人学习过
“小满”海报—教学视频
教学录像
67人学习过
02《中国风壁纸设计》教学...
教学设计
67人学习过
02《教学课件制作》教学要...
教学设计
67人学习过
04《渐变配色问题》学生任...
教学设计
67人学习过
01《蓝天上飞行的飞机》项...
教学设计
67人学习过
安全设计4
文献资料
66人学习过
任务一 工作总结汇报PPT...
教学设计
66人学习过
02《时尚杂志的排版》教学...
教学设计
66人学习过
04《春天来了》学生评价
教学设计
66人学习过
课程放风筝
教学录像
66人学习过
小鸟飞翔 (1)——最终
教学录像
66人学习过
02《设计与制作母亲节贺卡...
教学设计
66人学习过
04《噪波效果的运用》学生...
教学设计
66人学习过
03《舌尖上的山西》美食片...
教学设计
65人学习过
04《中国风壁纸设计》学生...
教学设计
65人学习过
04《毕业季主题设计》学生...
教学设计
65人学习过
02《春天来了》教学设计
教学设计
65人学习过
春天来了 (1)——最终
教学录像
65人学习过
01《超强艺术感!2种文字...
教学设计
65人学习过
02《艺术相片的制作》教学...
教学设计
65人学习过
01《招生海报》项目描述
教学设计
65人学习过
绘制飞机
教学录像
65人学习过
冬季场景绘制
教学录像
65人学习过
雪中漫步动画合成
教学录像
65人学习过
04《时尚杂志的排版》学生...
教学设计
64人学习过
03《学生信息表的制作与管...
教学设计
64人学习过
05《超强艺术感!2种文字...
教学设计
64人学习过
01《门户网站新闻列表静态...
教学设计
64人学习过
课程古代场景制作
教学录像
64人学习过
04《门户网站新闻列表静态...
教学设计
64人学习过
03《艺术相片的制作》学生...
教学设计
64人学习过
任务三 鱼儿游
教学课件
63人学习过
放入主板
文献资料
63人学习过
03《中国风壁纸设计》学生...
教学设计
63人学习过
05《精美的成果画册的制作...
教学设计
63人学习过
01《学生信息表的制作与管...
教学设计
63人学习过
02《5个实用又易学的 P...
教学设计
63人学习过
04《蝴蝶飞舞》学生评价
教学设计
63人学习过
绘制蓝天
教学录像
63人学习过
01 喷火的火箭
教学录像
63人学习过
任务4.11 创建导航窗体
教学课件
62人学习过
01《中国风壁纸设计》项目...
教学设计
62人学习过
01《毕业季主题设计》项目...
教学设计
62人学习过
05《毕业季主题设计》学生...
教学设计
62人学习过
04《学生信息表的制作与管...
教学设计
62人学习过
人物动作——走路
教学录像
62人学习过
4.设置页面大小和页边距
教学录像
62人学习过
7.排序筛选数据mp4
教学录像
62人学习过
装机注意事项3
文献资料
61人学习过
05《工作总结汇报ppt的...
教学设计
61人学习过
04超级转场的制作学生任务...
教学设计
61人学习过
人物绘制——人物正面、背面...
教学录像
61人学习过
炎热的夏天 视频
教学录像
61人学习过
2.图文排版-word
教学录像
61人学习过
6.设置文本格式
教学录像
61人学习过
教学课件——“小满”海报
教学课件
60人学习过
03《春天来了》学生任务单
教学设计
60人学习过
02《学生信息表的制作与管...
教学设计
60人学习过
02《手机UI界面的原型设...
教学设计
60人学习过
02《渐变配色问题》教学要...
教学设计
60人学习过
03《摄像机文字动画效果制...
教学设计
60人学习过
04《计算机专业-平面设计...
教学设计
60人学习过
01《艺术相片的制作》项目...
教学设计
60人学习过
03《古风卷轴片头》学生任...
教学设计
60人学习过
蓝天上飞行的飞机
教学录像
60人学习过
第三讲 皮球弹跳 第二节
教学录像
60人学习过
人物绘制——人物侧面绘制
教学录像
60人学习过
5.编辑文本
教学录像
60人学习过
03《设计与制作“小满”海...
教学设计
59人学习过
04《设计与制作“小满”海...
教学设计
59人学习过
04《网店销售数据透视表的...
教学设计
59人学习过
01《春天来了》项目描述
教学设计
59人学习过
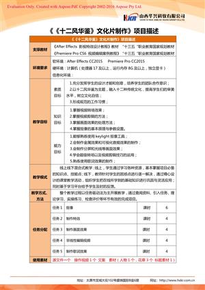
《十二风华鉴》文化片制作项...
教学设计
59人学习过
01《渐变配色问题》项目描...
教学设计
59人学习过
04《公益片片尾制作》学生...
教学设计
59人学习过
03《PPT模板的制作》教...
教学设计
59人学习过
03《超强艺术感!2种文字...
教学设计
59人学习过
01《海底世界》项目描述
教学设计
59人学习过
02《计算机专业-平面设计...
教学设计
59人学习过
01《设计与制作母亲节贺卡...
教学设计
59人学习过
04《古风卷轴片头》学生评...
教学设计
59人学习过
卷轴展开动画
教学录像
59人学习过
04《喷火的火箭》学生评价
教学设计
59人学习过
14.统计函数COUNT(...
教学录像
59人学习过
15.查找替换文本(wor...
教学录像
59人学习过
任务三 使用表格布局简单...
教学课件
58人学习过
楼宇布线设计:垂直干线子系...
教学录像
58人学习过
手机UI界面的原型设计——...
教学录像
58人学习过
04《超强艺术感!2种文字...
教学设计
58人学习过
04《海底世界》学生评价
教学设计
58人学习过
01《计算机专业-平面设计...
教学设计
58人学习过
03《计算机专业-平面设计...
教学设计
58人学习过
03《字幕工具和批量制作字...
教学设计
58人学习过
02 火箭飞向太空
教学录像
58人学习过
3.形状的应用-word
教学录像
58人学习过
19.艺术字的使用
教学录像
58人学习过
3.2顺序结构
教学课件
57人学习过
31.超级转场效果的制作
教学录像
57人学习过
02《舌尖上的山西》美食片...
教学设计
57人学习过
04《舌尖上的山西》美食片...
教学设计
57人学习过
精美的成果画册的制作
教学设计
57人学习过
05《ppt多图排版教程》...
教学设计
57人学习过
04《PPT模板的制作》学...
教学设计
57人学习过
05《PPT模板的制作》学...
教学设计
57人学习过
05《摄像机文字动画效果制...
教学设计
57人学习过
第三讲 皮球弹跳 第一节
教学录像
57人学习过
03《炎热的夏天》学生任务...
教学设计
57人学习过
11.PPT动画—动画路径
教学录像
57人学习过
16.图片和图形对象的插入
教学录像
57人学习过
17.超链接和动作按钮
教学录像
57人学习过
33.噪波效果的运用
教学录像
56人学习过
任务8-3 基于域名部署...
教学课件
56人学习过
05《网店销售数据透视表的...
教学设计
56人学习过
03《公益片片尾制作》教学...
教学设计
56人学习过
任务一 PPT多图排版教程...
教学设计
56人学习过
5个实用又易学的 PPT ...
教学设计
56人学习过
03《5个实用又易学的 P...
教学设计
56人学习过
教学课件——门户网站头部静...
教学课件
56人学习过
02《海底世界》教学设计
教学设计
56人学习过
03《蝴蝶飞舞》学生任务单
教学设计
56人学习过
03《设计自己独特的名片》...
教学设计
56人学习过
02《字幕工具和批量制作字...
教学设计
56人学习过
03《招生海报》学生任务单
教学设计
56人学习过
02《蓝天上飞行的飞机》教...
教学设计
56人学习过
04《蓝天上飞行的飞机》学...
教学设计
56人学习过
04《大国工匠》人物片制作...
教学设计
56人学习过
04《雪中漫步》学生评价表
教学设计
56人学习过
9.统计图表
教学录像
56人学习过
01《设计与制作“小满”海...
教学设计
55人学习过
时尚杂志的排版
教学设计
55人学习过
学生信息表的制作
教学设计
55人学习过
03《手机UI界面的原型设...
教学设计
55人学习过
04《手机UI界面的原型设...
教学设计
55人学习过
01《PPT多图排版教程》...
教学设计
55人学习过
02《ppt多图排版教程》...
教学设计
55人学习过
03《ppt多图排版教程》...
教学设计
55人学习过
04《5个实用又易学的 P...
教学设计
55人学习过
05《5个实用又易学的 P...
教学设计
55人学习过
任务:PPT模板的制作
教学设计
55人学习过
02《PPT模板的制作》教...
教学设计
55人学习过
超强艺术感!2种文字处理方...
教学设计
55人学习过
03《海底世界》学生任务单
教学设计
55人学习过
02《蝴蝶飞舞》教学设计
教学设计
55人学习过
设计自己独特名片--教学课...
教学课件
55人学习过
02《航天梦》教学设计
教学设计
55人学习过
04《艺术相片的制作》学生...
教学设计
55人学习过
01《古风卷轴片头》项目描...
教学设计
55人学习过
02《古风卷轴片头》教学设...
教学设计
55人学习过
keylight工具的运用...
教学录像
55人学习过
04《大国工匠》人物片制作...
教学课件
55人学习过
01《喷火的火箭》项目描述
教学设计
55人学习过
03《喷火的火箭》学生任务...
教学设计
55人学习过
02《大国工匠》人物片多格...
教学设计
55人学习过
01《雪中漫步》项目描述
教学设计
55人学习过
03《音频可视化的制作》教...
教学设计
55人学习过
04《炎热的夏天》学生评价...
教学设计
55人学习过
8.数据的分类汇总mp4
教学录像
55人学习过
13.平均值及求和值的计算...
教学录像
55人学习过
任务二 矢量图绘制—卡通可...
教学课件
54人学习过
中国风壁纸设计——教学视频
教学录像
54人学习过
02《网店销售数据透视表的...
教学设计
54人学习过
03《网店销售数据透视表的...
教学设计
54人学习过
04《ppt多图排版教程》...
教学设计
54人学习过
01《PPT模板的制作》项...
教学设计
54人学习过
02《设计自己独特的名片》...
教学设计
54人学习过
04《设计与制作母亲节贺卡...
教学设计
54人学习过
01《航天梦》项目描述
教学设计
54人学习过
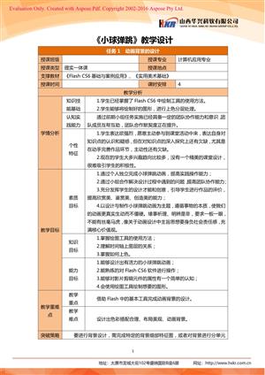
01《小球弹跳》项目描述
教学设计
54人学习过
02《小球弹跳》教学设计
教学设计
54人学习过
《春夏秋冬色彩》教学设计
教学设计
54人学习过
02《炎热的夏天》教学设计
教学设计
54人学习过
计算机网络与物联网试题
试题
53人学习过
学生信息表的制作
教学设计
53人学习过
渐变配色问题
教学设计
53人学习过
01《公益片片尾制作》项目...
教学设计
53人学习过
05《公益片片尾制作》学生...
教学设计
53人学习过
摄像机动画的制作
教学录像
53人学习过
04《设计自己独特的名片》...
教学设计
53人学习过
03《设计与制作母亲节贺卡...
教学设计
53人学习过
03《航天梦》学生任务单
教学设计
53人学习过
03《大国工匠》人物片制作...
教学设计
53人学习过
05《文字组合效果的运用》...
教学设计
53人学习过
02《雪中漫步》教学设计
教学设计
53人学习过
Dreamweavercs...
教学录像
52人学习过
网页布局
教学录像
52人学习过
03《时尚杂志的排版》教学...
教学设计
52人学习过
01《设计自己独特的名片》...
教学设计
52人学习过
01《字幕工具和批量制作字...
教学设计
52人学习过
04《字幕工具和批量制作字...
教学设计
52人学习过
03keylight工具的...
教学设计
52人学习过
04《金属效果的制作》学生...
教学设计
52人学习过
03《小球弹跳》学生任务单
教学设计
52人学习过
10.PPT动画制作—触发...
教学录像
52人学习过
18.图表的创建与编辑
教学录像
52人学习过
20.文本框的使用
教学录像
52人学习过
《春夏秋冬四季过渡效果》学...
教学设计
51人学习过
04《航天梦》学生评价
教学设计
51人学习过
03《大国工匠》人物片制作...
教学课件
51人学习过
03《文字组合效果的运用》...
教学设计
51人学习过
04《小球弹跳》学生评价
教学设计
51人学习过
《春夏秋冬色彩》学生任务单
教学设计
51人学习过
03《雪中漫步》学生任务单
教学设计
51人学习过
音频可视化效果的制作
教学录像
51人学习过
01《炎热的夏天》项目描述
教学设计
51人学习过
01《奔驰的汽车》项目描述
教学设计
50人学习过
13.字幕工具的运用
教学录像
50人学习过
《春夏秋冬四季过渡效果》教...
教学设计
50人学习过
03超级转场的制作教学设计
教学设计
50人学习过
01《大国工匠》人物片制作...
教学课件
50人学习过
任务一 编辑网页文本
教学课件
49人学习过
任务4.5 使用数据透视表...
教学课件
49人学习过
显示器1
文献资料
49人学习过
《春夏秋冬四季过渡效果》学...
教学设计
49人学习过
01《大国工匠》人物片制作...
教学设计
49人学习过
05《音频可视化效果的制作...
教学设计
49人学习过
03《噪波效果的运用》教学...
教学设计
48人学习过
05《金属效果的制作》学生...
教学设计
48人学习过
职业教育周技能让生活更美好...
教学课件
47人学习过
任务五 CSS+DIV简...
教学课件
47人学习过
任务四、五 其它板卡的安装...
教学课件
47人学习过
7.制作路径文字效果
教学课件
47人学习过
04keylight工具的...
教学设计
47人学习过
05《噪波效果的运用》学生...
教学设计
47人学习过
05超级转场的制作学生评价
教学设计
47人学习过
金属效果的制作2
教学录像
47人学习过
04《音频可视化效果的制作...
教学设计
47人学习过
32.文字组合效果的运用
教学录像
46人学习过
任务三 制作包含超链接与...
教学录像
45人学习过
任务二 遮罩动画——放大镜...
教学课件
45人学习过
面板插座2
文献资料
45人学习过
03《金属效果的制作》教学...
教学设计
45人学习过
02《大国工匠》人物片制作...
教学课件
45人学习过
任务二 PC端四输入传感值...
教学课件
44人学习过
任务4.6 使用数据透视图...
教学课件
44人学习过
04《文字组合效果的运用》...
教学设计
44人学习过
任务三 ZigBee四模拟...
教学课件
43人学习过
《春夏秋冬色彩》学生评价
教学设计
43人学习过
任务二 编辑网页图像
教学课件
42人学习过
任务三 办公软件OFFI...
教学课件
42人学习过
项目二 flash图形编辑
教学课件
41人学习过
任务四 元件的使用
教学课件
41人学习过
任务二 PC端ADAM41...
教学课件
41人学习过
芯片组
文献资料
41人学习过
装机注意事项4
文献资料
41人学习过
任务一 制作框架集页
教学课件
40人学习过
任务三 计算机防火墙软...
教学课件
40人学习过
观察连线
文献资料
40人学习过
项目八 交互功能和影片输出
教学课件
39人学习过
模块一 双绞线的制作
教学课件
39人学习过
任务五 Android端配...
教学课件
39人学习过
任务1 安装UOS操作系统
教学录像
39人学习过
任务五 CSS+DIV简...
教学课件
38人学习过
项目九 制作flash动画
教学课件
38人学习过
笔记本电脑开机无反应故障的...
教学录像
38人学习过
任务二 计算机病毒防护软...
教学课件
38人学习过
任务四 安卓端ADAM41...
教学课件
38人学习过
任务3.1 创建选择查询
教学课件
38人学习过
28.音频可视化效果制作
教学课件
38人学习过
任务2-2 命令行下文件与...
教学录像
38人学习过
数字影音编辑和合成-10
行业信息
38人学习过
市场采购
文献资料
38人学习过
制作禁止吸烟公益海报图形工...
教学课件
37人学习过
任务一 强化训练——QQ表...
教学课件
37人学习过
任务二 数据丢失的恢复
教学课件
37人学习过
中央处理器2
文献资料
37人学习过
装机必备的工具-镊子
文献资料
37人学习过
教学课件—摄像机动画文字制...
教学课件
37人学习过
模块二 入网计算机的设置
教学课件
35人学习过
任务4-2 配置系统的网络...
教学课件
35人学习过
项目4 UOS系统的基础配...
教学课件
35人学习过
任务9-3 配置FTP服务...
教学课件
35人学习过
项目4 UOS系统的基础配...
教学录像
35人学习过
任务6-3 配置DHCP中...
教学录像
35人学习过
外置IO接口
文献资料
35人学习过
任务2.4 使用设计视图...
教学录像
34人学习过
21.倒影效果的制作
教学课件
34人学习过
任务2-1 bash基础环...
教学课件
34人学习过
任务10-1 部署企业的正...
教学课件
34人学习过
任务4-2 配置系统的网络...
教学录像
34人学习过
安全设计2
文献资料
34人学习过
扩展槽2
文献资料
34人学习过
任务二 强化训练——人物侧...
教学课件
33人学习过
任务三 添加视频制作动画
教学课件
33人学习过
任务3.6 创建交叉表查询
教学课件
33人学习过
任务1 安装UOS操作系统
教学课件
33人学习过
项目1 企业服务器操作系统...
教学课件
33人学习过
BIOS芯片3
文献资料
33人学习过
光盘驱动器1
文献资料
33人学习过
网页设计与制作试题
试题
33人学习过
蝴蝶飞舞
教学录像
33人学习过
2.视频格式的基础知识
教学课件
32人学习过
任务9-2 部署部门专属F...
教学课件
32人学习过
项目9 部署企业的FTP服...
教学课件
32人学习过
任务11-1 部署及配置P...
教学录像
32人学习过
拆掉电源线
文献资料
32人学习过
面板插座
文献资料
32人学习过
计算机应用2
文献资料
32人学习过
31.山西省旅游LOGO设...
教学录像
31人学习过
添加背景音乐
教学录像
31人学习过
任务四 传感器
教学课件
31人学习过
任务四 ZigBee标准协...
教学课件
31人学习过
任务6.7 通过宏实现系统...
教学课件
31人学习过
任务9-1 企业公共FTP...
教学课件
31人学习过
任务11-2 部署及配置D...
教学课件
31人学习过
任务二 将长文档化繁为简
教学课件
31人学习过
CPU的结构
文献资料
31人学习过
硬盘2
文献资料
31人学习过
主板芯片组5
文献资料
31人学习过
蝴蝶飞舞
教学录像
31人学习过
二维flash制作—古韵折...
教学录像
30人学习过
自制卡通笔
教学录像
30人学习过
任务2.1 设计数据库
教学课件
30人学习过
任务2.5 通过导入数据...
教学录像
30人学习过
任务3.6 创建交叉表查询
教学录像
30人学习过
任务5.8 创建包含图表的...
教学录像
30人学习过
17.手绘动画的制作
教学课件
30人学习过
任务2-2 命令行下文件与...
教学课件
30人学习过
项目2 使用Shell管理...
教学课件
30人学习过
任务6-2 配置DHCP作...
教学课件
30人学习过
项目8 UOS部署企业的W...
教学课件
30人学习过
任务4-1 配置系统的基本...
教学录像
30人学习过
项目5 企业内部数据存储与...
教学录像
30人学习过
光盘驱动器2
文献资料
30人学习过
1.WPS办公应用试题
试题
30人学习过
任务一 设置网页页面
教学录像
29人学习过
5.1 《制作框架集页》录...
教学录像
29人学习过
任务二 图形对齐——齿轮
教学课件
29人学习过
模块一 BIOS的设置
教学课件
29人学习过
任务5.5 使用报表设计工...
教学课件
29人学习过
任务6-1 部署DHCP服...
教学课件
29人学习过
任务11-1 部署及配置P...
教学课件
29人学习过
项目2 使用Shell管理...
教学录像
29人学习过
任务二 信息图表的应用
教学课件
29人学习过
五、3Dmax菜鸟上路-静...
教学录像
29人学习过
电缆类型
教学录像
29人学习过
主板3
文献资料
29人学习过
主板的测试2
文献资料
29人学习过
任务五 添加形状提示点动画...
教学课件
28人学习过
任务二 微型计算机主要配...
教学课件
28人学习过
任务1.3 认识Acces...
教学课件
28人学习过
任务4.4 使用窗体向导创...
教学录像
28人学习过
23.残影效果的运用
教学课件
28人学习过
任务2-3 命令行下修改系...
教学录像
28人学习过
任务5-1 共享文件及权限...
教学录像
28人学习过
任务6-1 部署DHCP服...
教学录像
28人学习过
24口超五类打线式数据配线...
教学录像
28人学习过
拆卸显示器数据线
文献资料
28人学习过
显示器2
文献资料
28人学习过
06.幻灯片的操作
教学录像
27人学习过
央视《大国工匠》焊工张冬伟
教学录像
27人学习过
任务2.10 在表之间建立...
教学课件
27人学习过
任务6-3 配置DHCP中...
教学课件
27人学习过
任务7-2 实现子公司DN...
教学课件
27人学习过
任务6-4 DHCP服务器...
教学录像
27人学习过
项目6 部署企业的DHCP...
教学录像
27人学习过
任务二 调整页面布局
教学课件
27人学习过
网页过滤
教学录像
27人学习过
测试主板2
文献资料
27人学习过
显示器3
文献资料
27人学习过
主板4
文献资料
27人学习过
主板芯片组2
文献资料
27人学习过
任务三 遮罩引导综合动画—...
教学课件
26人学习过
6.2指针与指针变量
教学课件
26人学习过
任务1.1 理解数据库
教学课件
26人学习过
任务3.3 创建多表查询
教学课件
26人学习过
任务4.12 创建切换面板...
教学课件
26人学习过
任务1.1 理解数据库
教学录像
26人学习过
任务4.3 使用分割窗体工...
教学录像
26人学习过
任务6.2 通过宏 实现记...
教学录像
26人学习过
任务7-4 DNS服务器的...
教学课件
26人学习过
项目10 部署企业的Squ...
教学课件
26人学习过
任务3-2 管理信息中心的...
教学录像
26人学习过
任务二 输入和编辑文本
教学课件
26人学习过
BIOS芯片
文献资料
26人学习过
BIOS芯片2
文献资料
26人学习过
CPU的挑选策略1
文献资料
26人学习过
测试主板1
文献资料
26人学习过
网卡与调制解调器2
文献资料
26人学习过
显示器4
文献资料
26人学习过
主板的挑选策略
文献资料
26人学习过
主板芯片组3
文献资料
26人学习过
2.视频格式的基础知识
教学课件
26人学习过
任务一 插入表格和表格的...
教学课件
25人学习过
任务四 使用表格布局复杂...
教学课件
25人学习过
6.2 《设置表格元素外观...
教学录像
25人学习过
任务一 图形的旋转——花朵
教学课件
25人学习过
任务二 分层动画——月光下...
教学课件
25人学习过
30.刷新移动工控终端RO...
教学录像
25人学习过
任务5.1 使用报表工具创...
教学课件
25人学习过
任务7.2 实现用户注册及...
教学课件
25人学习过
任务1.2 认识Acces...
教学录像
25人学习过
任务4.11 创建导航窗体
教学录像
25人学习过
任务7.3 实现进销存数据...
教学录像
25人学习过
任务4-3 校准系统的时间
教学课件
25人学习过
任务10-2 设置企业Sq...
教学课件
25人学习过
任务10-3 部署企业的反...
教学课件
25人学习过
任务2-1 bash基础环...
教学录像
25人学习过
任务5-2 配置Samba...
教学录像
25人学习过
项目10 部署企业的Squ...
教学录像
25人学习过
24口超五类免打式数据配戏...
教学录像
25人学习过
策略路由
教学录像
25人学习过
基于IP的ACL应用
教学录像
25人学习过
数字影音编辑和合成-6
行业信息
25人学习过
基础知识03_认识组件
教学录像
25人学习过
Web前端开发职业技能等级...
教学录像
25人学习过
CPU2
文献资料
25人学习过
CPU的性能指标
文献资料
25人学习过
USB接口2
文献资料
25人学习过
电源插座
文献资料
25人学习过
固定金属螺丝柱
文献资料
25人学习过
装机注意事项2
文献资料
25人学习过
2.网络操作系统试题
试题
25人学习过
3《图形图像设计》考试题
试题
25人学习过
数字媒体技术应用试题
试卷
25人学习过
任务四 制作包含表格的网...
教学录像
24人学习过
3.4 《创建超链接》录屏
教学录像
24人学习过
4.1 《插入表格和表格的...
教学录像
24人学习过
任务二 制作内容页和导航...
教学课件
24人学习过
任务三 连接数据库及添加...
教学课件
24人学习过
项目一 flash绘制图画
教学课件
24人学习过
项目四 Flash时间轴和...
教学课件
24人学习过
项目六 技能强化训练
教学课件
24人学习过
任务5.3 使用标签向导创...
教学课件
24人学习过
任务5.4 使用空白报表工...
教学课件
24人学习过
任务6.4 通过自动运行宏...
教学课件
24人学习过
任务7.4 集成进销存管理...
教学课件
24人学习过
任务2.3 使用数据表视...
教学录像
24人学习过
任务2.7 设置字段的输...
教学录像
24人学习过
任务4.9 创建主、子窗体...
教学录像
24人学习过
任务6.5 通过宏导出子窗...
教学录像
24人学习过
任务2-3 命令行下修改系...
教学课件
24人学习过
任务3-2 管理信息中心的...
教学课件
24人学习过
任务6-4 DHCP服务器...
教学课件
24人学习过
任务7-1 实现总部主DN...
教学课件
24人学习过
任务8-1 部署企业的门户...
教学课件
24人学习过
项目3 管理信息中心的用户...
教学录像
24人学习过
任务4-3 校准系统的时间
教学录像
24人学习过
任务7-1 实现总部主DN...
教学录像
24人学习过
RSTP(快速生成树协议)...
教学录像
24人学习过
数字影音编辑和合成-4
行业信息
24人学习过
设置终端用户接入认证服务
教学录像
24人学习过
首选项与文件新建
教学录像
24人学习过
Web前端开发案例解析3
教学录像
24人学习过
CPU的测试4
文献资料
24人学习过
CPU的挑选策略6
文献资料
24人学习过
初识计算机的构成
文献资料
24人学习过
连接显示器
文献资料
24人学习过
硬盘1
文献资料
24人学习过
主板1
文献资料
24人学习过
主箱内部结构
文献资料
24人学习过
2.制作水墨文字动画(ae...
教学课件
24人学习过
航天精神展板设计---颜色...
教学课件
23人学习过
图像的插入与设置
教学录像
23人学习过
2-认识AngularJs...
教学录像
23人学习过
任务三 制作“笔记本”导...
教学课件
23人学习过
任务二 设置表格元素外观
教学课件
23人学习过
6.3 《装饰超链接》录屏
教学录像
23人学习过
6.5 《CSS+DIV简...
教学录像
23人学习过
7.1 《插入表单标签》录...
教学录像
23人学习过
8.3 《连接数据库及添加...
教学录像
23人学习过
任务四 位图在flash中...
教学课件
23人学习过
项目三 flash元件和库
教学课件
23人学习过
任务二 影片剪辑元件的创建...
教学课件
23人学习过
任务四 动画导出
教学课件
23人学习过
任务一 环保公益短片——保...
教学课件
23人学习过
C语言程序设计(2.9运算...
教学录像
23人学习过
任务一 计算机操作系统的正...
教学课件
23人学习过
央视《大国工匠》捞纸工周东...
教学录像
23人学习过
任务4.1 使用窗体工具创...
教学课件
23人学习过
任务4.8 使用窗体设计工...
教学课件
23人学习过
任务5.2 用报表向导创建...
教学课件
23人学习过
任务5.6 创建分组汇总报...
教学课件
23人学习过
任务6.2 通过宏 实现记...
教学课件
23人学习过
任务6.6 通过宏邮寄报表...
教学课件
23人学习过
任务7.1 设计和实现数据...
教学课件
23人学习过
任务2.4 使用设计视图...
教学课件
23人学习过
任务2.8 设置字段的有...
教学课件
23人学习过
任务2.8 设置字段的有...
教学录像
23人学习过
任务2.9 在表中添加和...
教学录像
23人学习过
任务3.1 创建选择查询
教学录像
23人学习过
任务4.5 使用数据透视表...
教学录像
23人学习过
任务5.2 用报表向导创建...
教学录像
23人学习过
任务5.6 创建分组汇总报...
教学录像
23人学习过
任务5.7 创建与使用子报...
教学录像
23人学习过
22.图层混合模式效果的运...
教学课件
23人学习过
30.光线效果的制作
教学课件
23人学习过
项目3 管理信息中心的用户...
教学课件
23人学习过
任务5-1 共享文件及权限...
教学课件
23人学习过
任务5-2 配置Samba...
教学课件
23人学习过
项目7 部署企业DNS服务
教学课件
23人学习过
任务8-2 基于端口部署人...
教学课件
23人学习过
项目1 企业服务器操作系统...
教学录像
23人学习过
任务3-1 管理信息中心的...
教学录像
23人学习过
任务6-2 配置DHCP作...
教学录像
23人学习过
任务7-2 实现子公司DN...
教学录像
23人学习过
任务7-3 实现香港办事处...
教学录像
23人学习过
任务12-1 配置NAT地...
教学录像
23人学习过
四、3Dmax菜鸟上路-快...
教学录像
23人学习过
上传全景
教学录像
23人学习过
架内的布线与整理
教学录像
23人学习过
天平设计与制作之“灯光、材...
教学录像
23人学习过
数字影音编辑和合成-3
行业信息
23人学习过
数字影音编辑和合成-7
行业信息
23人学习过
产品网站
文献资料
23人学习过
显卡1
文献资料
23人学习过
显卡2
文献资料
23人学习过
主板故障检修2
文献资料
23人学习过
《春夏秋冬》美景片制作项目...
教学设计
23人学习过
4.制作玻璃字体效果
工程录像
22人学习过
毕业纪念册封面-平面构成的...
教学课件
22人学习过
任务二 认识Dreamw...
教学课件
22人学习过
1.2 《认识Dreamw...
教学录像
22人学习过
5.3 《利用iframe...
教学录像
22人学习过
6.1 《控制页面文本及段...
教学录像
22人学习过
任务一 控制页面文本及段...
教学课件
22人学习过
8.1 《数据库建立与动态...
教学录像
22人学习过
任务三 按钮元件的创建和使...
教学课件
22人学习过
任务一 引导线动画——纸飞...
教学课件
22人学习过
任务二 添加按钮音效
教学课件
22人学习过
C语言程序设计(2.7运算...
教学录像
22人学习过
6.6.1指针变量做函数参...
教学课件
22人学习过
任务三 利用工具软件进行优...
教学课件
22人学习过
任务四 ZigBee四输入...
教学课件
22人学习过
任务1.2 认识Acces...
教学课件
22人学习过
任务3.2 通过搜索条件筛...
教学课件
22人学习过
任务3.5 创建参数查询
教学课件
22人学习过
任务3.7 创建子查询
教学课件
22人学习过
任务3.8 通过追加查询添...
教学课件
22人学习过
任务3.9 通过更新查询修...
教学课件
22人学习过
任务3.10 通过删除查询...
教学课件
22人学习过
任务4.3 使用分割窗体工...
教学课件
22人学习过
任务5.8 创建包含图表的...
教学课件
22人学习过
任务6.1 通过宏打开数据...
教学课件
22人学习过
任务6.5 通过宏导出子窗...
教学课件
22人学习过
任务2.6 设置查阅字段...
教学课件
22人学习过
任务2.1 设计数据库
教学录像
22人学习过
任务2.2 创建数据库
教学录像
22人学习过
任务2.6 设置查阅字段...
教学录像
22人学习过
任务3.8 通过追加查询添...
教学录像
22人学习过
任务4.1 使用窗体工具创...
教学录像
22人学习过
任务4.6 使用数据透视图...
教学录像
22人学习过
任务5.1 使用报表工具创...
教学录像
22人学习过
任务7.2 实现用户注册及...
教学录像
22人学习过
任务7.4 集成进销存管理...
教学录像
22人学习过
5.转场效果的运用
教学课件
22人学习过
8.调色的基础知识
教学录像
22人学习过
任务3-1 管理信息中心的...
教学课件
22人学习过
项目5 企业内部数据存储与...
教学课件
22人学习过
任务8-3 基于域名部署...
教学录像
22人学习过
项目8 UOS部署企业的W...
教学录像
22人学习过
任务9-1 企业公共FTP...
教学录像
22人学习过
任务9-2 部署部门专属F...
教学录像
22人学习过
项目9 部署企业的FTP服...
教学录像
22人学习过
任务10-1 部署企业的正...
教学录像
22人学习过
任务10-2 设置企业Sq...
教学录像
22人学习过
任务10-3 部署企业的反...
教学录像
22人学习过
任务11-2 部署及配置D...
教学录像
22人学习过
485及CAN总线讲解及实...
教学录像
22人学习过
六、当你不再是菜鸟
教学录像
22人学习过
三、3Dmax菜鸟上路-3...
教学录像
22人学习过
响应式开发技术综合教学案例...
教学录像
22人学习过
Adobe Camera ...
教学录像
22人学习过
110配线架的端接
教学录像
22人学习过
数字影音编辑和合成-2
行业信息
22人学习过
数字影音编辑和合成-飞机
行业信息
22人学习过
USART串口通信2
教学录像
22人学习过
唐吉辉-分类信息、购物车案...
教学录像
22人学习过
CPU的测试2
文献资料
22人学习过
PCI插槽
文献资料
22人学习过
内存条2
文献资料
22人学习过
微型计算机系统组成3
文献资料
22人学习过
主板故障检修1
文献资料
22人学习过
01《门户网站新闻列表静态...
教学设计
22人学习过
11.制作母亲节贺卡——图...
教学录像
21人学习过
21.制作“三牛”精神专题...
教学录像
21人学习过
04.调节视图模式
教学录像
21人学习过
本地站点的创建和管理
教学录像
21人学习过
制作游戏网站页面
教学录像
21人学习过
神舟详情页展航天强国梦
教学录像
21人学习过
任务一 规划与设计网站
教学课件
21人学习过
任务三 创建站点
教学课件
21人学习过
3.1 《网页文本编辑》录...
教学录像
21人学习过
4.3 《使用表格布局简单...
教学录像
21人学习过
5.2 《制作内容页和导航...
教学录像
21人学习过
2
教学录像
21人学习过
初识MG动画
教学录像
21人学习过
遮罩
教学录像
21人学习过
任务一 绘制简单的图形——...
教学课件
21人学习过
任务三 绘制场景图形——阳...
教学课件
21人学习过
任务一 图形元件的创建和使...
教学课件
21人学习过
任务四 形状补间动画——圆...
教学课件
21人学习过
任务七 三维动画——旋转魔...
教学课件
21人学习过
任务三 强化训练——小河马...
教学课件
21人学习过
计算机故障检测
教学录像
21人学习过
3.3分支结构-if语句
教学课件
21人学习过
4.2一维数组的定义与初始...
教学课件
21人学习过
C语言程序设计(2.10运...
教学课件
21人学习过
任务三 硬盘的安装和光盘...
教学课件
21人学习过
任务一 安装Window...
教学课件
21人学习过
任务三 系统备份与恢复
教学课件
21人学习过
任务二 常用软件的删除与卸...
教学课件
21人学习过
任务二 物联网的关键技术及...
教学课件
21人学习过
任务3.4 在查询中进行...
教学课件
21人学习过
任务4.7 使用空白窗体工...
教学课件
21人学习过
任务5.9 预览和打印报表
教学课件
21人学习过
任务7.3 实现进销存数据...
教学课件
21人学习过
任务2.3 使用数据表视...
教学课件
21人学习过
任务3.4 在查询中进行...
教学录像
21人学习过
任务3.5 创建参数查询
教学录像
21人学习过
任务4.12 创建切换面板...
教学录像
21人学习过
任务5.9 预览和打印报表
教学录像
21人学习过
任务6.4 通过自动运行宏...
教学录像
21人学习过
任务6.6 通过宏邮寄报表...
教学录像
21人学习过
10.制作水墨文字动画(a...
教学课件
21人学习过
任务4-1 配置系统的基本...
教学课件
21人学习过
任务12-1 配置NAT地...
教学课件
21人学习过
项目12 部署UOS服务器...
教学课件
21人学习过
任务7-4 DNS服务器的...
教学录像
21人学习过
任务8-1 部署企业的门户...
教学录像
21人学习过
任务8-2 基于端口部署人...
教学录像
21人学习过
任务9-3 配置FTP服务...
教学录像
21人学习过
任务三 管理表格数据
教学课件
21人学习过
485及CAN总线讲解及实...
教学录像
21人学习过
AdobeMediaEnc...
教学录像
21人学习过
MSTP (多生成树协议)...
教学录像
21人学习过
单臂路由实现VLAN间路由
教学录像
21人学习过
根据拓扑图结构,完成网络环...
教学录像
21人学习过
PVC线槽路由器的铺设
教学录像
21人学习过
办公和家庭环境下工作区子系...
教学录像
21人学习过
操作系统安全、数据库安全、...
教学录像
21人学习过
数字影音编辑和合成
行业信息
21人学习过
数字影音编辑和合成-1
行业信息
21人学习过
上网行为管理之内容审计
教学录像
21人学习过
网管型交换机、路由器管理
教学录像
21人学习过
NB模块的讲解及实验(一)...
教学录像
21人学习过
路径板面
教学录像
21人学习过
USART串口通信1
教学录像
21人学习过
Web前端开发案例解析1
教学录像
21人学习过
Web前端开发职业技能等级...
教学录像
21人学习过
Web前端开发职业技能等级...
教学录像
21人学习过
Web前端开发职业技能等级...
教学录像
21人学习过
Web前端开发职业技能等级...
教学录像
21人学习过
传感网应用开发理论讲解1
教学录像
21人学习过
分类信息、购物车案例分析2
教学录像
21人学习过
公有云技术、容器云技术1
教学录像
21人学习过
数字影音编辑和合成-1
教学录像
21人学习过
ATX主板1
文献资料
21人学习过
CPU的测试1
文献资料
21人学习过
CPU的接口方式9
文献资料
21人学习过
CPU的挑选策略5
文献资料
21人学习过
连接打印机
文献资料
21人学习过
网上拟购CPU
文献资料
21人学习过
主板的测试1
文献资料
21人学习过
主板的挑选策略2
文献资料
21人学习过
准备
文献资料
21人学习过
04《个人应聘简历的设计与...
教学设计
21人学习过
1.1.1帧、场、分辨率的...
教学录像
21人学习过
18.航天精神展板设计--...
教学录像
20人学习过
20.“刘胡兰”红色记忆专...
教学录像
20人学习过
23.制作“学徐老学胡兰”...
教学录像
20人学习过
30.制作垃圾分类标志图形...
教学录像
20人学习过
13.给人物瘦身大眼
教学录像
20人学习过
辅助工具的运用和抠图技法(...
教学课件
20人学习过
制作“学徐老学胡兰”思政教...
教学课件
20人学习过
制作中国环境标志图形-旋转...
教学课件
20人学习过
5.插入SWF动画和FLV...
教学录像
20人学习过
制作登录页面
教学录像
20人学习过
任务四 创建超链接
教学课件
20人学习过
3.3 《添加网页多媒体素...
教学录像
20人学习过
4.2 《编辑表格》录屏
教学录像
20人学习过
6-1 预备知识
教学录像
20人学习过
6.4 《应用滤镜效果》录...
教学录像
20人学习过
任务一 插入表单标签
教学录像
20人学习过
任务二 动态站点的配置
教学课件
20人学习过
第四章 超链接
教学课件
20人学习过
第五章 使用表格
教学课件
20人学习过
卡通老虎UV制作
教学录像
20人学习过
项目五 引导路径动画、遮...
教学课件
20人学习过
任务一 添加动画背景音乐
教学课件
20人学习过
1.计算机组装技术--微课
教学录像
20人学习过
CPU接口类型
教学录像
20人学习过
ip地址的分类
教学录像
20人学习过
C语言程序设计(5.2函数...
教学录像
20人学习过
1.4格式化输出函数
教学课件
20人学习过
4.3一维数组的引用
教学课件
20人学习过
C语言程序设计(5.6函数...
教学课件
20人学习过
任务二 主板的安装
教学课件
20人学习过
任务一 电脑公司微型计算...
教学课件
20人学习过
央视《大国工匠》钳工胡双钱
教学录像
20人学习过
任务二 熟悉示波器的使用
教学课件
20人学习过
任务一 物联网综合布线基础
教学课件
20人学习过
任务一 网关相关程序烧写
教学课件
20人学习过
任务三 ZigBee的烧写...
教学课件
20人学习过
任务六 利用FTP服务器烧...
教学课件
20人学习过
任务二 嵌入式基础知识
教学课件
20人学习过
任务4.2 使用多项目工具...
教学课件
20人学习过
任务4.9 创建主、子窗体...
教学课件
20人学习过
任务4.10 创建选项卡式...
教学课件
20人学习过
任务6.3 通过宏实现窗体...
教学课件
20人学习过
任务1.3 认识Acces...
教学录像
20人学习过
任务2.5 通过导入数据...
教学课件
20人学习过
任务2.9 在表中添加和...
教学课件
20人学习过
任务3.2 通过搜索条件筛...
教学录像
20人学习过
任务3.3 创建多表查询
教学录像
20人学习过
任务4.7 使用空白窗体工...
教学录像
20人学习过
任务4.8 使用窗体设计工...
教学录像
20人学习过
任务4.10 创建选项卡式...
教学录像
20人学习过
抠像视频
教学录像
20人学习过
任务6.7 通过宏实现系统...
教学录像
20人学习过
12.声音调节的基础知识
教学课件
20人学习过
18.摄像机动画文字的制作
教学课件
20人学习过
24.双机位视频的剪辑
教学课件
20人学习过
33.噪波效果的运用
教学课件
20人学习过
30.光线效果的制作
教学录像
20人学习过
项目11 部署企业的邮件服...
教学课件
20人学习过
项目7 部署企业DNS服务
教学录像
20人学习过
项目11 部署企业的邮件服...
教学录像
20人学习过
任务12-2 配置防火墙规...
教学录像
20人学习过
任务六 制作“工作简报”...
教学课件
20人学习过
任务四 编排“绩效考核制度...
教学课件
20人学习过
任务二 单元格的基本操作
教学课件
20人学习过
AEC4D商业案例--海面...
教学录像
20人学习过
用TFD发射个火焰吧
教学录像
20人学习过
十一、建立在vray mt...
教学录像
20人学习过
响应式开发技术综合教学案例...
教学录像
20人学习过
响应式开发技术综合教学案例...
教学录像
20人学习过
响应式开发技术综合教学案例...
教学录像
20人学习过
光纤链路性能测试
教学录像
20人学习过
双柱式举升机原理动画之“建...
教学录像
20人学习过
办公和家庭环境下的室内布线
教学录像
20人学习过
天平设计与制作之“动画”
教学录像
20人学习过
光纤的盘纤与整理
教学录像
20人学习过
光纤端连接准备
教学录像
20人学习过
在线槽和管道中水平牵引电缆
教学录像
20人学习过
modbus协议1
教学录像
20人学习过
安全网关的操作
教学录像
20人学习过
功能缺陷,授权管理
教学录像
20人学习过
检测注入漏洞
教学录像
20人学习过
数字影音编辑和合成-蓝色机...
行业信息
20人学习过
配置系统认证服务的组件
教学录像
20人学习过
网站安全防范的基本常识
教学录像
20人学习过
虚拟机安装
教学录像
20人学习过
用 ZAP 扫描工具,扫描...
教学录像
20人学习过
账号以及组织架构
教学录像
20人学习过
项目实战01_搭建太阳系场...
教学录像
20人学习过
Web前端开发案例解析1
教学录像
20人学习过
Web前端开发案例解析3
教学录像
20人学习过
Web前端开发案例解析8
教学录像
20人学习过
Web前端开发职业技能等级...
教学录像
20人学习过
Web前端开发职业技能等级...
教学录像
20人学习过
Web前端开发职业技能等级...
教学录像
20人学习过
Web前端开发职业技能等级...
教学录像
20人学习过
Web前端开发职业技能等级...
教学录像
20人学习过
Zigbee的GPIO及按...
教学录像
20人学习过
医生医护人员素材 (3)
教学录像
20人学习过
ATX主板2
文献资料
20人学习过
CPU的测试3
文献资料
20人学习过
CPU的接口方式10
文献资料
20人学习过
CPU的接口方式11
文献资料
20人学习过
CPU的挑选策略3
文献资料
20人学习过
CPU工作过程2
文献资料
20人学习过
测试软件介绍
文献资料
20人学习过
打印机4
文献资料
20人学习过
固定主板
文献资料
20人学习过
机箱和电源2
文献资料
20人学习过
网卡与调制解调器47
文献资料
20人学习过
音箱1
文献资料
20人学习过
早期CPU插座
文献资料
20人学习过
主板的新技术1
文献资料
20人学习过
主频2
文献资料
20人学习过
03《音频可视化的制作》教...
教学设计
20人学习过
1. 帧、场、分辨率的基础...
教学课件
20人学习过
《春夏秋冬色彩》学生任务单
教学设计
20人学习过
22.制作“三牛”精神专题...
教学录像
19人学习过
26.制作“学徐老学胡兰”...
教学录像
19人学习过
“作品展”宣传单-渐变工具
教学课件
19人学习过
航天精神展板设计---图层...
教学课件
19人学习过
10设置文本格式
教学录像
19人学习过
03.自定义设置和调整工作...
教学录像
19人学习过
07.输入文本信息的方式
教学录像
19人学习过
05.输入和编辑文本
教学录像
19人学习过
2.站点的创建
教学录像
19人学习过
HTML简介
教学录像
19人学习过
制作条件搜索页面
教学录像
19人学习过
制作休闲网站页面
教学录像
19人学习过
1.HTML5移动应用开发...
教学录像
19人学习过
1.3 《创建站点》教学设...
教学录像
19人学习过
任务二 编辑表格
教学课件
19人学习过
任务四 应用滤镜效果
教学课件
19人学习过
任务一 数据库的建立和动...
教学课件
19人学习过
任务一 添加打字机文字效...
教学课件
19人学习过
三维柜子的制作
教学录像
19人学习过
任务四 线条与色块——月光...
教学课件
19人学习过
任务三 图形变形——箭头
教学课件
19人学习过
任务五 元件和库的综合运用
教学课件
19人学习过
任务一 补间动画——足球的...
教学课件
19人学习过
任务一 按钮交互——移动的...
教学课件
19人学习过
8086CPU读取和执行指...
教学录像
19人学习过
执行POP指令后栈顶超出栈...
教学录像
19人学习过
计算机硬件系统
教学录像
19人学习过
系统分区备份与还原
教学录像
19人学习过
2.4常量与变量
教学录像
19人学习过
6.2指针与指针变量
教学录像
19人学习过
C语言程序设计(2.8运算...
教学录像
19人学习过
指针与指针变量
教学录像
19人学习过
1.5格式化输入函数(1)
教学课件
19人学习过
4.5二维数组的引用
教学课件
19人学习过
C语言程序设计(5.2函数...
教学课件
19人学习过
C语言程序设计(5.3函数...
教学课件
19人学习过
C语言程序设计(5.5函数...
教学课件
19人学习过
14.Android 端直...
教学录像
19人学习过
15.ZigBee无线传感...
教学录像
19人学习过
24.传感器的添加
教学录像
19人学习过
央视《大国工匠》研磨师宁允...
教学录像
19人学习过
任务五 物联网智能农业
教学课件
19人学习过
任务二 数字量(开关量)采...
教学课件
19人学习过
任务5.7 创建与使用子报...
教学课件
19人学习过
任务2.2 创建数据库
教学课件
19人学习过
任务2.7 设置字段的输...
教学课件
19人学习过
任务2.10 在表之间建立...
教学录像
19人学习过
任务4.2 使用多项目工具...
教学录像
19人学习过
任务5.5 使用报表设计工...
教学录像
19人学习过
添加片头文字
教学录像
19人学习过
任务6.1 通过宏打开数据...
教学录像
19人学习过
任务6.3 通过宏实现窗体...
教学录像
19人学习过
添加转场过渡
教学录像
19人学习过
任务7.1 设计和实现数据...
教学录像
19人学习过
19.预合成的基本知识
教学课件
19人学习过
20.马赛克效果的制作
教学课件
19人学习过
27.金属效果的制作
教学课件
19人学习过
31.超级转场效果的制作
教学课件
19人学习过
37.字幕样式的应用
教学录像
19人学习过
项目6 部署企业的DHCP...
教学课件
19人学习过
任务7-3 实现香港办事处...
教学课件
19人学习过
任务12-2 配置防火墙规...
教学课件
19人学习过
项目12 部署UOS服务器...
教学录像
19人学习过
任务三 编排“员工手册”文...
教学课件
19人学习过
任务三 制作“招聘海报”文...
教学课件
19人学习过
任务一 公式的相关知识
教学课件
19人学习过
485及CAN总线讲解及实...
教学录像
19人学习过
AE细节元素添加
教学录像
19人学习过
冰魔法特效凸起的冰锥02
教学录像
19人学习过
十、建立在vray mtl...
教学录像
19人学习过
响应式开发技术综合教学案例...
教学录像
19人学习过
一、三维动画发展史
教学录像
19人学习过
1.制作证件照-1
教学录像
19人学习过
配音阁应用实例
教学录像
19人学习过
电脑显示器的制作“建模”上
教学录像
19人学习过
NAT(网络地址转换)技术...
教学录像
19人学习过
RIP路由协议应用
教学录像
19人学习过
电脑显示器的制作“建模”上
教学录像
19人学习过
双柱式举升机原理动画之“建...
教学录像
19人学习过
天平设计与制作之“灯光、材...
教学录像
19人学习过
垂直路由中布放主干电缆
教学录像
19人学习过
天平设计与制作之“渲染“合...
教学录像
19人学习过
水平路由中布放主干电缆
教学录像
19人学习过
同轴电缆接头的安装
教学录像
19人学习过
异步三项电动机的拆装之“动...
教学录像
19人学习过
异步三项电动机的拆装之“建...
教学录像
19人学习过
异步三项电动机的拆装之“渲...
教学录像
19人学习过
SELinux 的配置
教学录像
19人学习过
VPN接入内部网络
教学录像
19人学习过
modbus协议2
教学录像
19人学习过
利用虚拟机成功发布作品
教学录像
19人学习过
数字影音编辑和合成-11
行业信息
19人学习过
数字影音编辑和合成-12
行业信息
19人学习过
无线接入安全
教学录像
19人学习过
NB模块的讲解及实验(二)...
教学录像
19人学习过
USART串口通信3
教学录像
19人学习过
基础知识04_灯光材质贴图
教学录像
19人学习过
项目实战04_制作圆环进度...
教学录像
19人学习过
Web前端开发案例解析2
教学录像
19人学习过
Web前端开发案例解析4
教学录像
19人学习过
Web前端开发案例解析4
教学录像
19人学习过
Web前端开发案例解析6
教学录像
19人学习过
Web前端开发职业技能等级...
教学录像
19人学习过
Web前端开发职业技能等级...
教学录像
19人学习过
Web前端开发职业技能等级...
教学录像
19人学习过
Web前端开发职业技能等级...
教学录像
19人学习过
Web前端开发职业技能等级...
教学录像
19人学习过
Web前端开发职业技能等级...
教学录像
19人学习过
Web前端开发职业技能等级...
教学录像
19人学习过
Web前端开发职业技能等级...
教学录像
19人学习过
Zigbee的GPIO及按...
教学录像
19人学习过
Zigbee的GPIO及按...
教学录像
19人学习过
传感网应用开发理论讲解2
教学录像
19人学习过
公有云技术、容器云技术4
教学录像
19人学习过
公有云技术、容器云技术7
教学录像
19人学习过
数字影音编辑和合成-4
教学录像
19人学习过
数字影音编辑和合成-6
教学录像
19人学习过
数字影音编辑和合成-8
教学录像
19人学习过
数字影音编辑和合成-22
教学录像
19人学习过
数字影音编辑和合成-26
教学录像
19人学习过
医生医护人员素材 (2)
教学录像
19人学习过
CPU风扇的插座2
文献资料
19人学习过
CPU及散热器的拆卸3
文献资料
19人学习过
LGA封装形式3
文献资料
19人学习过
S.E.E.C封装形式2
文献资料
19人学习过
Socket FM2插座
文献资料
19人学习过
安装CPU及散热器5
文献资料
19人学习过
安装与测试中央处理器
文献资料
19人学习过
观察法2
文献资料
19人学习过
扩展指令集2
文献资料
19人学习过
连接鼠标和键盘
文献资料
19人学习过
连接音箱
文献资料
19人学习过
内存条1
文献资料
19人学习过
网卡与调制解调器3
文献资料
19人学习过
主板的分类1
文献资料
19人学习过
主板的分类2
文献资料
19人学习过
主板的分类3
文献资料
19人学习过
主板的新技术2
文献资料
19人学习过
主机箱内的配件
文献资料
19人学习过
主频、外频、倍1
文献资料
19人学习过
计算机应用1
文献资料
19人学习过
10.数据库应用与数据分析...
试题
19人学习过
4. 视频播放速率调整的技...
教学课件
19人学习过
24.制作“学徐老学胡兰”...
教学录像
18人学习过
29.制作垃圾分类标志图形...
教学录像
18人学习过
批量制作字幕的技巧
教学录像
18人学习过
5.通道抠图
工程录像
18人学习过
10.ps制作花朵
工程录像
18人学习过
“刘胡兰”红色记忆专题展板...
教学课件
18人学习过
职业教育周技能让生活更美好...
教学课件
18人学习过
制作“三牛”精神专题展板-...
教学课件
18人学习过
制作“学徐老学胡兰”思政教...
教学课件
18人学习过
制作母亲节贺卡—图层样式的...
教学课件
18人学习过
06.各种类型数据的录入
教学录像
18人学习过
14.绘制和编辑形状
教学录像
18人学习过
02.熟悉WPS文字软件的...
教学录像
18人学习过
09.设置边框和底纹
教学录像
18人学习过
4.网页布局技巧
教学录像
18人学习过
6.制作校园类网站
教学录像
18人学习过
网站配色方案
教学录像
18人学习过
制作数码摄影网站
教学录像
18人学习过
1.表单
教学录像
18人学习过
3.2 《编辑网页图像和声...
教学录像
18人学习过
第三章 图像和多媒体
教学课件
18人学习过
第七章 使用层
教学课件
18人学习过
引导路径动画
教学录像
18人学习过
任务二 MTV动画——有爱...
教学课件
18人学习过
任务二 MTV动画——有爱...
教学课件
18人学习过
内存及内存分类
教学录像
18人学习过
1.3C语言开发环境
教学录像
18人学习过
1.4格式化输出函数
教学录像
18人学习过
6.3指针运算
教学录像
18人学习过
6.5.1字符串指针变量
教学录像
18人学习过
1.6项目解决
教学课件
18人学习过
2.2标识符(1)
教学课件
18人学习过
3.10项目解决
教学课件
18人学习过
4.4二维数组的定义与初始...
教学课件
18人学习过
4.8项目解决
教学课件
18人学习过
6.3指针运算
教学课件
18人学习过
6.6.3指针型函数、函数...
教学课件
18人学习过
3.认识典型物联网感知层设...
教学录像
18人学习过
12.ZigBee四输入模...
教学录像
18人学习过
34.安卓端ADAM415...
教学录像
18人学习过
19.ZipBee无线传感...
教学录像
18人学习过
任务一 计算机测试软件的安...
教学课件
18人学习过
任务四 常用网络下载工具
教学课件
18人学习过
任务一 分区丢失的恢复
教学课件
18人学习过
任务一 硬件故障处理原则和...
教学课件
18人学习过
综合实训 家用路由器配置
教学课件
18人学习过
央视《大国工匠》钳工管延安
教学录像
18人学习过
任务三 认识典型物联网感知...
教学课件
18人学习过
任务五 PC端直连数据采集
教学课件
18人学习过
任务七 ZigBee无线传...
教学课件
18人学习过
任务4.4 使用窗体向导创...
教学课件
18人学习过
任务3.7 创建子查询
教学录像
18人学习过
任务3.9 通过更新查询修...
教学录像
18人学习过
安装介绍
教学录像
18人学习过
任务5.4 使用空白报表工...
教学录像
18人学习过
4. 视频播放速率调整的技...
教学课件
18人学习过
14. 批量制作字幕的技巧
教学课件
18人学习过
5.转场效果的运用
教学录像
18人学习过
6.文字基本效果的运用
教学录像
18人学习过
10.制作水墨文字动画
教学录像
18人学习过
16.关键帧运动曲线的运用
教学录像
18人学习过
17.手绘动画的制作
教学录像
18人学习过
21..倒影效果的制作
教学录像
18人学习过
28.可视化音频效果的制作
教学录像
18人学习过
32.文字组合效果的运用
教学录像
18人学习过
36.基本3D视频特效应用
教学录像
18人学习过
任务一 新建 WPS 文...
教学课件
18人学习过
任务一 表格的应用
教学课件
18人学习过
任务三 数据录入
教学课件
18人学习过
任务一 幻灯片的美化与放映
教学课件
18人学习过
制作卡通风格插画
教学录像
18人学习过
冰魔法特效凸起的冰锥01
教学录像
18人学习过
九、材质原理
教学录像
18人学习过
七、灯光类型介绍
教学录像
18人学习过
五、案例1:静物陈设
教学录像
18人学习过
响应式开发技术综合教学案例...
教学录像
18人学习过
Substance Pai...
教学录像
18人学习过
802.3ad链路聚合概念...
教学录像
18人学习过
双柱式举升机原理动画之“动...
教学录像
18人学习过
PVC管槽路由的铺设
教学录像
18人学习过
双柱式举升机原理动画之“渲...
教学录像
18人学习过
天平设计与制作之“建模”下
教学录像
18人学习过
天平设计与制作之“建模”中
教学录像
18人学习过
安装PHP+MySQL
教学录像
18人学习过
modbus协议3
教学录像
18人学习过
数字影音编辑和合成-5
行业信息
18人学习过
数字影音编辑和合成-8
行业信息
18人学习过
数字影音编辑和合成-13
行业信息
18人学习过
数字影音编辑和合成-15
行业信息
18人学习过
NB模块的讲解及实验(一)...
教学录像
18人学习过
ps界面的了解与认识
教学录像
18人学习过
路径选择工具组
教学录像
18人学习过
图层的概念和操作
教学录像
18人学习过
基础知识01_学前准备
教学录像
18人学习过
认识VR和AR
教学录像
18人学习过
项目实战_三相异步电动机
教学录像
18人学习过
Web前端开发案例解析5
教学录像
18人学习过
Web前端开发案例解析7
教学录像
18人学习过
Web前端开发案例解析13
教学录像
18人学习过
Web前端开发案例解析18
教学录像
18人学习过
web前端开发职业技能标准...
教学录像
18人学习过
Web前端开发职业技能等级...
教学录像
18人学习过
Web前端开发职业技能等级...
教学录像
18人学习过
Stardust入门级星辰...
教学录像
18人学习过
公有云技术、容器云技术2
教学录像
18人学习过
公有云技术、容器云技术5
教学录像
18人学习过
公有云技术、容器云技术6
教学录像
18人学习过
数字影音编辑和合成-18
教学录像
18人学习过
数字影音编辑和合成-25
教学录像
18人学习过
医生医护人员素材 (1)
教学录像
18人学习过
医生医护人员素材 (4)
教学录像
18人学习过
医生医护人员素材 (5)
教学录像
18人学习过
医生医护人员素材 (18)
教学录像
18人学习过
CPU1
文献资料
18人学习过
CPU的接口方式3
文献资料
18人学习过
CPU的接口方式6
文献资料
18人学习过
CPU的挑选策略2
文献资料
18人学习过
CPU及CPU散热风扇
文献资料
18人学习过
PCI Express插槽
文献资料
18人学习过
拔掉键盘连线
文献资料
18人学习过
拆卸主机箱侧面板
文献资料
18人学习过
简单拆卸计算机
文献资料
18人学习过
简单拆装计算机的顺序1
文献资料
18人学习过
将主机电源线连接到主机箱上
文献资料
18人学习过
面板插座3
文献资料
18人学习过
内存插槽1
文献资料
18人学习过
主板的安装与拆卸1
文献资料
18人学习过
主板的安装与拆卸2
文献资料
18人学习过
主板的挑选策略1
文献资料
18人学习过
主板的性能指标
文献资料
18人学习过
主板平台的选择
文献资料
18人学习过
主板上的CPU插座
文献资料
18人学习过
主板芯片组4
文献资料
18人学习过
主频、外频、倍频2
文献资料
18人学习过
主频、外频、倍频5
文献资料
18人学习过
03《音频可视化的制作》教...
教学设计
18人学习过
3. 剪辑工具的运用
教学课件
18人学习过
《春夏秋冬色彩》学生评价
教学设计
18人学习过
13.制作疫情防控宣传单-...
教学录像
17人学习过
19.“刘胡兰”红色记忆专...
教学录像
17人学习过
制作水墨文字动画
教学录像
17人学习过
字幕工具的运用
教学录像
17人学习过
“刘胡兰”红色记忆专题展板...
教学课件
17人学习过
山西省旅游LOGO设计——...
教学课件
17人学习过
制作“学徐老学胡兰”思政教...
教学课件
17人学习过
制作垃圾分类标志图形钢笔工...
教学课件
17人学习过
制作垃圾分类标志图形颜色填...
教学课件
17人学习过
制作疫情防控宣传单--高斯...
教学课件
17人学习过
制作疫情防控宣传单--蒙版
教学课件
17人学习过
作品集--图层混合模式
教学课件
17人学习过
09.数据编辑操作
教学录像
17人学习过
13.应用表格样式和单元格...
教学录像
17人学习过
15.案例 制作考勤表效...
教学录像
17人学习过
05.演示文稿的操作
教学录像
17人学习过
03.了解WPS文字软件的...
教学录像
17人学习过
4.图像的插入与设置
教学录像
17人学习过
HTML之滚动文字
教学录像
17人学习过
电影上映查询网页
教学录像
17人学习过
设置页面外观
教学录像
17人学习过
16.显示隐藏对象操作
教学录像
17人学习过
6.5 《CSS+DIV简...
教学录像
17人学习过
8.2 《动态站点配置》录...
教学录像
17人学习过
第一章 初识 Dreamw...
教学课件
17人学习过
第八章 CSS样式
教学课件
17人学习过
第九章 模板和库
教学课件
17人学习过
6
教学录像
17人学习过
Zbrush之储蓄罐的制作
教学录像
17人学习过
波浪文字(p37)
教学录像
17人学习过
高脚吧椅(p42)
教学录像
17人学习过
沙发(p49)
教学录像
17人学习过
钥匙(p58)
教学录像
17人学习过
任务三 逐帧动画——倒计时...
教学课件
17人学习过
任务二 加载进度条
教学课件
17人学习过
内存和cpu与外部存储设备...
教学录像
17人学习过
2.CPU的装卸
教学录像
17人学习过
3.Intel CUP的安...
教学录像
17人学习过
5.安装office201...
教学录像
17人学习过
59.主板和主板的分类
教学录像
17人学习过
65.BIOS基本参数设置
教学录像
17人学习过
66.CPU接口类型
教学录像
17人学习过
QPI与DMI总线
教学录像
17人学习过
Windows 7系统安装
教学录像
17人学习过
2.5数据类型转换
教学录像
17人学习过
7.3共用型和枚举型
教学录像
17人学习过
C语言程序设计(2.10运...
教学录像
17人学习过
C语言程序设计(2.12项...
教学录像
17人学习过
C语言程序设计(5.4函数...
教学录像
17人学习过
1.3C语言开发环境
教学课件
17人学习过
2.3数据类型(1)
教学课件
17人学习过
2.5数据类型转换
教学课件
17人学习过
3.4分支结构-if语句嵌...
教学课件
17人学习过
3.6循环结构-while...
教学课件
17人学习过
3.7循环结构-for
教学课件
17人学习过
3.8循环结构-循环语句的...
教学课件
17人学习过
4.6字符数组和字符串
教学课件
17人学习过
6.1指针概述
教学课件
17人学习过
6.4.2指针与二维数组
教学课件
17人学习过
6.5.2指针与字符串数组
教学课件
17人学习过
7.4项目解决
教学课件
17人学习过
C语言程序设计(2.7运算...
教学课件
17人学习过
C语言程序设计(2.8运算...
教学课件
17人学习过
C语言程序设计(5.1函数...
教学课件
17人学习过
C语言程序设计(5.4函数...
教学课件
17人学习过
4.传感器
教学录像
17人学习过
7.熟悉示波器的使用
教学录像
17人学习过
11.ZigBee四模拟量...
教学录像
17人学习过
16.网关相关程序烧写
教学录像
17人学习过
17.网关的配置
教学录像
17人学习过
16.网关相关程序烧写
教学录像
17人学习过
18.ZigBee的烧写、...
教学录像
17人学习过
19.网关的数据采集与控制
教学录像
17人学习过
22.用户管理
教学录像
17人学习过
26.云平台端综合案例演示
教学录像
17人学习过
30.刷新移动工控终端RO...
教学录像
17人学习过
36.Modbus通讯协议
教学录像
17人学习过
36.Modbus通讯协议
教学录像
17人学习过
17.认识物联网
教学录像
17人学习过
任务一 主机安装的准备事...
教学课件
17人学习过
模块一 计算机的放置与正...
教学课件
17人学习过
模块二 硬盘的分区与格式...
教学课件
17人学习过
央视《大国工匠》钳工顾秋亮
教学录像
17人学习过
任务一 物联网技术概述
教学课件
17人学习过
任务三 熟悉光照传感器的检...
教学课件
17人学习过
任务四 网关的数据采集与控...
教学课件
17人学习过
任务一 用户管理
教学课件
17人学习过
任务四 执行器的添加
教学课件
17人学习过
任务一 单元任务预览
教学课件
17人学习过
任务五 安卓端ADAM41...
教学课件
17人学习过
任务六 Modbus通讯协...
教学课件
17人学习过
任务三 安卓端四输入传感值...
教学课件
17人学习过
任务3.10 通过删除查询...
教学录像
17人学习过
录屏功能
教学录像
17人学习过
网络摄像机的使用
教学录像
17人学习过
32.文字组合效果的运用
教学课件
17人学习过
3.剪辑工具的运用剪辑工具...
教学录像
17人学习过
13.批量制作字幕的技巧
教学录像
17人学习过
19.预合成的基础知识
教学录像
17人学习过
20.马赛克效果的制作
教学录像
17人学习过
任务三 快速编辑文档
教学课件
17人学习过
任务一 整体设计文档
教学课件
17人学习过
任务五 制作“员工档案表”...
教学课件
17人学习过
任务二 幻灯片母版的妙用
教学课件
17人学习过
任务三 制作“工作总结报告...
教学课件
17人学习过
15.去掉多余人物
教学录像
17人学习过
485及CAN总线讲解及实...
教学录像
17人学习过
PS扣一个游戏UI界面
教学录像
17人学习过
毒液 合成
教学录像
17人学习过
简单的文字LOGO建模
教学录像
17人学习过
八、打光套路介绍
教学录像
17人学习过
二、3Dmax赖以立足的世...
教学录像
17人学习过
六、案例2:静物陈设升级版
教学录像
17人学习过
响应式开发技术综合教学案例...
教学录像
17人学习过
响应式开发技术综合教学案例...
教学录像
17人学习过
720云的附加功能
教学录像
17人学习过
GoPro VR Play...
教学录像
17人学习过
狸窝全能视频转换器的应用实...
教学录像
17人学习过
文档加水印应用实例
教学录像
17人学习过
STP(生成树协议)技术
教学录像
17人学习过
电脑显示器的制作“建模”下
教学录像
17人学习过
电脑显示器的制作“建模”下
教学录像
17人学习过
电脑桌模型柜门、把手等的制...
教学录像
17人学习过
超五类信息模块的端接
教学录像
17人学习过
光纤切割与熔接
教学录像
17人学习过
天平设计与制作之“建模”上
教学录像
17人学习过
建筑群子系统的布线设计
教学录像
17人学习过
楼宇光纤布线
教学录像
17人学习过
设计光纤结构化布线系统
教学录像
17人学习过
异步三项电动机的拆装之“灯...
教学录像
17人学习过
异步三项电动机的拆装之“建...
教学录像
17人学习过
制作贴图、材质设置、项目渲...
教学录像
17人学习过
Windows 系统自带防...
教学录像
17人学习过
部署安全、数据库日常管理、...
教学录像
17人学习过
防范脚本攻击
教学录像
17人学习过
数字影音编辑和合成-篮球A
行业信息
17人学习过
信息泄露
教学录像
17人学习过
行为分析
教学录像
17人学习过
证书的认证防护、安装及颁发
教学录像
17人学习过
NB模块的讲解及实验(二)...
教学录像
17人学习过
ps简介
教学录像
17人学习过
基础知识02_认识软件
教学录像
17人学习过
基础知识05_ _Ui讲解
教学录像
17人学习过
项目实战02_接入SDK ...
教学录像
17人学习过
项目实战03_成切换VR模...
教学录像
17人学习过
Web前端开发案例解析5
教学录像
17人学习过
Web前端开发案例解析9
教学录像
17人学习过
Web前端开发案例解析17
教学录像
17人学习过
Web前端开发案例解析20
教学录像
17人学习过
web前端开发职业技能标准...
教学录像
17人学习过
Web前端开发职业技能等级...
教学录像
17人学习过
Web前端开发职业技能等级...
教学录像
17人学习过
数字影音编辑和合成-20
教学录像
17人学习过
BGA封装形式
文献资料
17人学习过
CPU的封装形式2
文献资料
17人学习过
CPU的接口方式1
文献资料
17人学习过
CPU的接口方式4
文献资料
17人学习过
USB接口1
文献资料
17人学习过
安装CPU及散热器1
文献资料
17人学习过
安装CPU及散热器6
文献资料
17人学习过
打印机3
文献资料
17人学习过
工作电压
文献资料
17人学习过
扩展指令集1
文献资料
17人学习过
内存插槽3
文献资料
17人学习过
清洁法
文献资料
17人学习过
认识主板的组成部件2
文献资料
17人学习过
声卡3
文献资料
17人学习过
微型计算机系统组成1
文献资料
17人学习过
音箱2
文献资料
17人学习过
主板2
文献资料
17人学习过
装机注意事项1
文献资料
17人学习过
装机注意事项5
文献资料
17人学习过
信息技术设备组装与维护试题
试题
17人学习过
03《小球弹跳》学生任务单
教学设计
17人学习过
《春夏秋冬色彩》教学设计
教学设计
17人学习过
10.制作禁止吸烟公益海报...
教学录像
16人学习过
27.制作中国环境标志图形...
教学录像
16人学习过
28.制作中国环境标志图形
教学录像
16人学习过
32.山西省旅游LOGO设...
教学录像
16人学习过
图层·.遮罩的基础知识
教学录像
16人学习过
2.更换照片底色
工程录像
16人学习过
8.做海报漂亮字体
工程录像
16人学习过
12.制作影子效果
教学录像
16人学习过
山西省旅游LOGO设计——...
教学课件
16人学习过
制作“三牛”精神专题展板-...
教学课件
16人学习过
制作禁止吸烟公益海报画笔工...
教学课件
16人学习过
03.工作簿的基本操作
教学录像
16人学习过
04.工作表的基本操作
教学录像
16人学习过
05.单元格的基本操作
教学录像
16人学习过
07.自动填充数据
教学录像
16人学习过
11.设置数字格式
教学录像
16人学习过
12.在幻灯片中插入编辑图...
教学录像
16人学习过
13.多个图片对象的操作
教学录像
16人学习过
04.软件文档的基本操作
教学录像
16人学习过
08.添加项目符号和编号
教学录像
16人学习过
插入与设置网页中的文本
教学录像
16人学习过
设置页面跟踪图像
教学录像
16人学习过
网页布局中的float与c...
教学录像
16人学习过
网页精灵之图像的插入与编辑
教学录像
16人学习过
制作校园类网站
教学录像
16人学习过
4.神奇的文字LOGO
教学录像
16人学习过
3
教学录像
16人学习过
5
教学录像
16人学习过
按钮
教学录像
16人学习过
孙悟空变变变--形状补间动...
教学录像
16人学习过
跳动的火焰
教学录像
16人学习过
旋转文字特效
教学录像
16人学习过
任务六 骨骼动画——皮影戏
教学课件
16人学习过
办公软件OFFICE 20...
教学录像
16人学习过
地址加法器的工作过程
教学录像
16人学习过
键盘、鼠标故障与处理
教学录像
16人学习过
模拟装机
教学录像
16人学习过
内存故障与处理
教学录像
16人学习过
4.硬盘和光驱的安装
教学录像
16人学习过
BIOS基本参数设置
教学录像
16人学习过
Intel CUP的安装
教学录像
16人学习过
拆装液晶显示器
教学录像
16人学习过
实际主板CPU供电电路原理...
教学录像
16人学习过
主板的主要芯片
教学录像
16人学习过
主板复位电路的构成及工作原...
教学录像
16人学习过
3.2顺序结构
教学录像
16人学习过
3.5分支结构-switc...
教学录像
16人学习过
3.7循环结构-for
教学录像
16人学习过
3.8循环结构-循环语句的...
教学录像
16人学习过
3.9循环结构-break...
教学录像
16人学习过
4.3一维数组的引用
教学录像
16人学习过
4.5二维数组的引用
教学录像
16人学习过
5.6.1变量的作用域
教学录像
16人学习过
5.9项目解决
教学录像
16人学习过
7.1.2结构型变量成员的...
教学录像
16人学习过
C语言程序设计(2.6运算...
教学录像
16人学习过
C语言程序设计(5.5函数...
教学录像
16人学习过
1.2概述
教学课件
16人学习过
4.1数组概述
教学课件
16人学习过
5.6.1变量的作用域
教学课件
16人学习过
5.9项目解决
教学课件
16人学习过
6.4.3指针数组
教学课件
16人学习过
7.1.2结构型变量成员的...
教学课件
16人学习过
7.2结构型数组
教学课件
16人学习过
7.3共用型和枚举型
教学课件
16人学习过
C语言程序设计(2.11运...
教学课件
16人学习过
6.熟悉万用表的使用
教学录像
16人学习过
9.物联网综合布线基础
教学录像
16人学习过
12.ZigBee四输入模...
教学录像
16人学习过
13.PC端直连数据采集
教学录像
16人学习过
25.执行器的添加
教学录像
16人学习过
25.执行器的添加
教学录像
16人学习过
28.移动工控终端介绍
教学录像
16人学习过
27.Android端综合...
教学录像
16人学习过
31.单元任务预览
教学录像
16人学习过
35.安卓端ADAM415...
教学录像
16人学习过
37.单元任务预览
教学录像
16人学习过
39.安卓端四输入传感值数...
教学录像
16人学习过
40.ZigBee标准协议
教学录像
16人学习过
配线架安装
教学录像
16人学习过
综合实训 微型计算机整机...
教学课件
16人学习过
任务一 风扇的除尘及加注...
教学课件
16人学习过
任务二 各种板卡金手指及...
教学课件
16人学习过
央视《大国工匠》錾刻工艺师...
教学录像
16人学习过
任务六 Android 端...
教学课件
16人学习过
任务二 网关管理
教学课件
16人学习过
任务六 Android端综...
教学课件
16人学习过
任务三 刷新移动工控终端R...
教学课件
16人学习过
任务三 PC端ADAM41...
教学课件
16人学习过
任务5.3 使用标签向导创...
教学录像
16人学习过
视频剪辑
教学录像
16人学习过
标注和放大功能
教学录像
16人学习过
1. 帧、场、分辨率的基础...
教学课件
16人学习过
6.文字基本效果的运用
教学课件
16人学习过
8.调色的基础知识
教学课件
16人学习过
9.图层、遮罩的基础知识
教学课件
16人学习过
15.关键帧的基础知识
教学课件
16人学习过
16.关键帧运动曲线的运用
教学课件
16人学习过
29.分屏效果的制作
教学课件
16人学习过
14.字幕工具的运用
教学录像
16人学习过
23.残影效果的运用
教学录像
16人学习过
25.剪辑的基础知识景别和...
教学录像
16人学习过
27.金属效果的制作2
教学录像
16人学习过
29.分屏效果的制作pr
教学录像
16人学习过
42.游动字幕制作
教学录像
16人学习过
任务三 审阅、修订、人协作...
教学课件
16人学习过
任务四 编排审阅“人力资源...
教学课件
16人学习过
任务四 数据编辑
教学课件
16人学习过
任务一 数据分析
教学课件
16人学习过
综合实训
教学课件
16人学习过
毒液 动态抠像
教学录像
16人学习过
CDR课程2
教学录像
16人学习过
CDR课程3
教学录像
16人学习过
CDR课程4
教学录像
16人学习过
CDR课程5
教学录像
16人学习过
修补地面
教学录像
16人学习过
2.制作证件照-2
教学录像
16人学习过
Setuna截图软件应用实...
教学录像
16人学习过
WinDecrypt ( ...
教学录像
16人学习过
3.毕业纪念册封面-版式的...
教学录像
16人学习过
SVI实现VLAN间路由
教学录像
16人学习过
VRRP (虚拟路由冗余协...
教学录像
16人学习过
电脑显示器灯光材质设计与制...
教学录像
16人学习过
双柱式举升机原理动画之“灯...
教学录像
16人学习过
PVC线槽内布放水平链路
教学录像
16人学习过
剥离同轴电缆的外护套
教学录像
16人学习过
交换机远程登录配置和路由器...
教学录像
16人学习过
数字影音编辑和合成-9
行业信息
16人学习过
制作双绞线
教学录像
16人学习过
NB模块的讲解及实验(二)...
教学录像
16人学习过
项目实战05_完善交互功能...
教学录像
16人学习过
Web前端开发案例解析10
教学录像
16人学习过
Web前端开发案例解析16
教学录像
16人学习过
web前端开发职业技能标准...
教学录像
16人学习过
web前端开发职业技能标准...
教学录像
16人学习过
Web前端开发职业技能等级...
教学录像
16人学习过
传感网应用开发理论讲解1
教学录像
16人学习过
数字影音编辑和合成-12
教学录像
16人学习过
数字影音编辑和合成-13
教学录像
16人学习过
数字影音编辑和合成-21
教学录像
16人学习过
数字影音编辑和合成-24
教学录像
16人学习过
AT主板
文献资料
16人学习过
Baby_AT主板
文献资料
16人学习过
CPU的测试5
文献资料
16人学习过
CPU的接口方式7
文献资料
16人学习过
CPU的接口方式13
文献资料
16人学习过
CPU的接口方式14
文献资料
16人学习过
CPU的新技术1
文献资料
16人学习过
CPU的新技术2
文献资料
16人学习过
CPU工作过程1
文献资料
16人学习过
CPU及散热器的安装与拆卸
文献资料
16人学习过
CPU及散热器的拆卸1
文献资料
16人学习过
IEEE 1394接口
文献资料
16人学习过
ITX主板-2
文献资料
16人学习过
LGA 1155插座
文献资料
16人学习过
NLX主板
文献资料
16人学习过
Socket 423插座
文献资料
16人学习过
打印机2
文献资料
16人学习过
机箱和电源1
文献资料
16人学习过
扩展槽
文献资料
16人学习过
连接网线
文献资料
16人学习过
内存插槽2
文献资料
16人学习过
确定固定位置
文献资料
16人学习过
认识主板的组成部件1
文献资料
16人学习过
认识主板的组成部件3
文献资料
16人学习过
软驱接口
文献资料
16人学习过
声卡2
文献资料
16人学习过
网卡与调制解调器1
文献资料
16人学习过
微型计算机系统组成2
文献资料
16人学习过
一体化主板
文献资料
16人学习过
早期的封装方式
文献资料
16人学习过
主板缓存
文献资料
16人学习过
主板芯片组1
文献资料
16人学习过
主频、外频、倍频3
文献资料
16人学习过
装机必备的工具-尖嘴钳
文献资料
16人学习过
字长1
文献资料
16人学习过
教学课件—图层混合模式效果...
教学课件
16人学习过
5.转场效果的运用(定)(...
教学课件
16人学习过
04《音频可视化效果的制作...
教学设计
16人学习过
17.CPV
教学录像
16人学习过
9.制作禁止吸烟公益海报画...
教学录像
15人学习过
15. “作品展”宣传单-...
教学录像
15人学习过
25.制作“学徐老学胡兰”...
教学录像
15人学习过
片头合成效果
教学录像
15人学习过
1.背景虚化
工程录像
15人学习过
6.钢笔工具
工程录像
15人学习过
9.ps描边制作卡通人物
工程录像
15人学习过
图像简单调饰
教学录像
15人学习过
毕业纪念册-图层样式的运用
教学课件
15人学习过
基础知识以及工作环境的优化...
教学课件
15人学习过
制作母亲节贺卡——矢量工具...
教学课件
15人学习过
02.WPS演示软件工作界...
教学录像
15人学习过
06.查找、替换和检查文本
教学录像
15人学习过
1.网页基础知识
教学录像
15人学习过
3.插入与设置网页中的文本
教学录像
15人学习过
24.网页版面设计步骤
教学录像
15人学习过
CSS简介
教学录像
15人学习过
插入Shockwave动画
教学录像
15人学习过
制作产品展示页面
教学录像
15人学习过
制作简单的html页面
教学录像
15人学习过
2.HTML5移动应用开发...
教学录像
15人学习过
3.HTML5移动应用开发...
教学录像
15人学习过
第二章 文本与文档
教学课件
15人学习过
4
教学录像
15人学习过
CPU向内存中写入数据的过...
教学录像
15人学习过
打印机故障与处理
教学录像
15人学习过
光盘 刻录机故障与处理
教学录像
15人学习过
计算机重启故障与处理
教学录像
15人学习过
31.计算机组装与维护
教学录像
15人学习过
62.内存及内存分类
教学录像
15人学习过
CPU的装卸
教学录像
15人学习过
笔记本电脑的拆装
教学录像
15人学习过
计算机软件系统
教学录像
15人学习过
双绞线跳线制作
教学录像
15人学习过
硬盘分区格式化
教学录像
15人学习过
主板时钟电路构成及工作原理
教学录像
15人学习过
1.1数据类型与表达式
教学录像
15人学习过
1.5格式化输入函数(1)
教学录像
15人学习过
1.6项目解决
教学录像
15人学习过
2.2标识符(1)
教学录像
15人学习过
4.6字符数组和字符串
教学录像
15人学习过
4.7常用字符串函数
教学录像
15人学习过
5.6.2变量的存储类型
教学录像
15人学习过
6.1指针概述
教学录像
15人学习过
6.4.1指针与一维数组
教学录像
15人学习过
6.4.2指针与二维数组
教学录像
15人学习过
6.4.3指针数组
教学录像
15人学习过
7.1.1结构体型变量的定...
教学录像
15人学习过
7.2结构型数组
教学录像
15人学习过
7.4项目解决
教学录像
15人学习过
C语言程序设计(2.11运...
教学录像
15人学习过
C语言程序设计(5.3函数...
教学录像
15人学习过
1.1数据类型与表达式
教学课件
15人学习过
3.1程序控制结构概述
教学课件
15人学习过
3.9循环结构-break...
教学课件
15人学习过
5.6.2变量的存储类型
教学课件
15人学习过
6.7项目实现
教学课件
15人学习过
7.1.1结构体型变量的定...
教学课件
15人学习过
C语言程序设计(2.6运算...
教学课件
15人学习过
C语言程序设计(2.9运算...
教学课件
15人学习过
1.物联网技术概述
教学录像
15人学习过
10.数字量(开关量)采集...
教学录像
15人学习过
9.物联网综合布线基础
教学录像
15人学习过
15.ZigBee无线传感...
教学录像
15人学习过
20.Android端配置...
教学录像
15人学习过
22.用户管理
教学录像
15人学习过
29.嵌入式基础知识
教学录像
15人学习过
33.PC端ADAM415...
教学录像
15人学习过
34.安卓端ADAM415...
教学录像
15人学习过
38.PC端四输入传感值数...
教学录像
15人学习过
38.PC端四输入传感值数...
教学录像
15人学习过
楼宇光纤布线 √
教学录像
15人学习过
任务一 安全防护软件
教学课件
15人学习过
任务二 硬件常见故障处理实...
教学课件
15人学习过
任务二 网关的配置
教学课件
15人学习过
任务五 云平台端综合案例演...
教学课件
15人学习过
画中画效果
教学录像
15人学习过
任务二 解压软件的安装及...
教学课件
15人学习过
3. 剪辑工具的运用
教学课件
15人学习过
11.片头效果合成
教学课件
15人学习过
2.视频格式的基础知识
教学录像
15人学习过
4.视频播放速率调整的技巧
教学录像
15人学习过
7.制作路径文字效果
教学录像
15人学习过
15.关键帧的基础知识
教学录像
15人学习过
26.keylight工具...
教学录像
15人学习过
34.边角定位视频特效
教学录像
15人学习过
38.在字幕中插入标志图片
教学录像
15人学习过
任务四 保存与保护文档
教学课件
15人学习过
任务五 输出和关闭文档
教学课件
15人学习过
任务一 利用邮件合并批量制...
教学课件
15人学习过
任务二 函数的基本操作
教学课件
15人学习过
任务一 演示文稿的基本操作
教学课件
15人学习过
AE绿幕抠像合成
教学录像
15人学习过
冰魔法特效凸起的冰锥03
教学录像
15人学习过
实例效果
教学录像
15人学习过
Trunk口运行VLAN列...
教学录像
15人学习过
电脑桌灯光制作、拆分UV
教学录像
15人学习过
异步三项电动机的拆装之“灯...
教学录像
15人学习过
iptables防火墙配置
教学录像
15人学习过
Linux系统
教学录像
15人学习过
交换机端口安全
教学录像
15人学习过
春运做好防疫-1
行业信息
15人学习过
矢量工具组
教学录像
15人学习过
Web前端开发案例解析2
教学录像
15人学习过
Web前端开发案例解析15
教学录像
15人学习过
Web前端开发职业技能等级...
教学录像
15人学习过
数字影音编辑和合成-17
教学录像
15人学习过
水墨晕染
教学录像
15人学习过
CPU的封装形式1
文献资料
15人学习过
CPU的接口方式
文献资料
15人学习过
CPU的接口方式2
文献资料
15人学习过
CPU的接口方式12
文献资料
15人学习过
CPU的挑选策略4
文献资料
15人学习过
CPU接口
文献资料
15人学习过
Micro ATX主板
文献资料
15人学习过
PGA封装方式3
文献资料
15人学习过
PGA封装方式4
文献资料
15人学习过
Socket 478插座
文献资料
15人学习过
安装CPU及散热器2
文献资料
15人学习过
拔掉鼠标连线
文献资料
15人学习过
拔掉音箱连线
文献资料
15人学习过
比对接口线缆头
文献资料
15人学习过
测试主板3
文献资料
15人学习过
打印机1
文献资料
15人学习过
电池
文献资料
15人学习过
电池2
文献资料
15人学习过
工艺水平
文献资料
15人学习过
固定主机箱侧面板
文献资料
15人学习过
观察法1
文献资料
15人学习过
光驱和电源
文献资料
15人学习过
键盘和鼠标1
文献资料
15人学习过
键盘和鼠标2
文献资料
15人学习过
切断主机电源
文献资料
15人学习过
声卡1
文献资料
15人学习过
外频1
文献资料
15人学习过
主频1
文献资料
15人学习过
数字影音编辑和合成试题
试题
15人学习过
11.片头合成效果
教学录像
15人学习过
04《音频可视化效果的制作...
教学设计
15人学习过
31.超级转场效果的制作(...
教学课件
15人学习过
03《小球弹跳》学生任务单
教学设计
15人学习过
8.图层样式的运用-投影
教学录像
14人学习过
12.制作母亲节贺卡矢量工...
教学录像
14人学习过
14.制作疫情防控宣传单-...
教学录像
14人学习过
16. 作品集--图层混...
教学录像
14人学习过
7.魔棒工具(更换背景色)
工程录像
14人学习过
毕业纪念册封面-版式的设计...
教学课件
14人学习过
02.WPS表格软件的工作...
教学录像
14人学习过
11.案例 制作会议报告
教学录像
14人学习过
01.WPS文字软件的介绍...
教学录像
14人学习过
07.设置文本和段落格式
教学录像
14人学习过
10.案例 排版《荷塘月色...
教学录像
14人学习过
5.Div+CSS布局网页
教学录像
14人学习过
23.网页关键帧-----...
教学录像
14人学习过
动态网页菜单效果的实现
教学录像
14人学习过
站点的创建
教学录像
14人学习过
12.网页制作--新时代匠...
教学录像
14人学习过
4.4 《使用表格布局复杂...
教学录像
14人学习过
任务一 环保公益短片——保...
教学课件
14人学习过
CPU从内存中读取数据的过...
教学录像
14人学习过
安装Windows 7操作...
教学录像
14人学习过
风扇的除尘及加注润滑油方法
教学录像
14人学习过
计算机操作系统的正确使用与...
教学录像
14人学习过
计算机测试软件的安装与使用
教学录像
14人学习过
扫描仪故障与处理
教学录像
14人学习过
60.QPI与DMI总线
教学录像
14人学习过
63.计算机组装步骤
教学录像
14人学习过
64.计算机故障检测
教学录像
14人学习过
计算机的组装
教学录像
14人学习过
2.3数据类型(1)
教学录像
14人学习过
3.1程序控制结构概述
教学录像
14人学习过
3.3分支结构-if语句
教学录像
14人学习过
4.1数组概述
教学录像
14人学习过
4.8项目解决
教学录像
14人学习过
6.6.1指针变量做函数参...
教学录像
14人学习过
6.6.3指针型函数、函数...
教学录像
14人学习过
6.7项目实现
教学录像
14人学习过
C语言程序设计(5.6函数...
教学录像
14人学习过
4.7常用字符串函数
教学课件
14人学习过
6.4.1指针与一维数组
教学课件
14人学习过
6.5.1字符串指针变量
教学课件
14人学习过
C语言程序设计(2.5运算...
教学课件
14人学习过
C语言程序设计(2.12项...
教学课件
14人学习过
指针与指针变量
教学课件
14人学习过
2.物联网的关键技术及架构
教学录像
14人学习过
5.物联网智能农业
教学录像
14人学习过
14.Android 端直...
教学录像
14人学习过
18.ZigBee的烧写、...
教学录像
14人学习过
21.利用FTP服务器烧写...
教学录像
14人学习过
23.网关管理
教学录像
14人学习过
24.传感器的添加
教学录像
14人学习过
27.Android端综合...
教学录像
14人学习过
32.PC端ADAM415...
教学录像
14人学习过
33.PC端ADAM415...
教学录像
14人学习过
20.Modbus协议
教学录像
14人学习过
光纤熔接
教学录像
14人学习过
物联网概述
教学录像
14人学习过
任务一 移动工控终端介绍
教学课件
14人学习过
任务一 单元任务预览
教学课件
14人学习过
任务二 计算机主要组成部...
教学课件
14人学习过
导入文件
教学录像
14人学习过
导出文件
教学录像
14人学习过
13.字幕工具的运用
教学课件
14人学习过
26. keylight工...
教学课件
14人学习过
1.帧、场、分辨率的基础知...
教学录像
14人学习过
9.图层·.遮罩的基础知识
教学录像
14人学习过
11.片头合成效果
教学录像
14人学习过
12.声音调节的基础知识
教学录像
14人学习过
18.摄像机动画的制作
教学录像
14人学习过
39.倒计时效果制作
教学录像
14人学习过
40.过光文字效果制作
教学录像
14人学习过
41.粒子文字效果
教学录像
14人学习过
任务一 工作簿、工作表的基...
教学课件
14人学习过
任务二 分析“人员结构统计...
教学课件
14人学习过
简单的文字LOGO材质
教学录像
14人学习过
ispring suite...
教学录像
14人学习过
OSPF路由协议应用
教学录像
14人学习过
电脑桌模型桌面、桌腿、垫片...
教学录像
14人学习过
PVC线管内布放水平线路
教学录像
14人学习过
楼宇布线设计:水平子系统的...
教学录像
14人学习过
双绞线跳线制作
教学录像
14人学习过
异步三项电动机的拆装之“建...
教学录像
14人学习过
图层的种类和图层面板
教学录像
14人学习过
项目实战06_项目发布
教学录像
14人学习过
Web前端开发案例解析11
教学录像
14人学习过
Web前端开发案例解析12
教学录像
14人学习过
公有云技术、容器云技术3
教学录像
14人学习过
数字影音编辑和合成-32
教学录像
14人学习过
AGP插槽
文献资料
14人学习过
ATX主板3
文献资料
14人学习过
CPU的接口方式8
文献资料
14人学习过
CPU风扇的插座
文献资料
14人学习过
IDE接口
文献资料
14人学习过
LGA封装形式2
文献资料
14人学习过
SATA接口1
文献资料
14人学习过
Socket 775 插座
文献资料
14人学习过
安装CPU及散热器3
文献资料
14人学习过
扩展槽1
文献资料
14人学习过
去掉挡板铁片
文献资料
14人学习过
主板品牌划分
文献资料
14人学习过
主频、外频、倍频4
文献资料
14人学习过
装机步骤
文献资料
14人学习过
3.片头效果合成
教学课件
14人学习过
1.2.1剪辑工具的运用剪...
教学录像
14人学习过
03《小球弹跳》学生任务单
教学课件
14人学习过
04《小球弹跳》学生评价
教学课件
14人学习过
20.段落排版
教学录像
14人学习过
声音调节的基础知识
教学录像
13人学习过
毕业纪念册-图片的编排方式
教学课件
13人学习过
制作中国环境标志图形-形状...
教学课件
13人学习过
01.走进WPS2019表...
教学录像
13人学习过
08.表格操作的小技巧
教学录像
13人学习过
12.设置边框和填充格式
教学录像
13人学习过
08.幻灯片中文字格式的设...
教学录像
13人学习过
10.更改和检查文本内容
教学录像
13人学习过
15.图示的创建和编辑
教学录像
13人学习过
2.简易图文网页制作
教学录像
13人学习过
DW CS6工作界面
教学录像
13人学习过
7
教学录像
13人学习过
卡通老虎模型贴图绘制
教学录像
13人学习过
影片剪辑的介绍
教学录像
13人学习过
8086CPU的栈操作
教学录像
13人学习过
8086CPU给出物理地址...
教学录像
13人学习过
一个源程序从写出到执行的过...
教学录像
13人学习过
执行PUSH指令后栈顶超出...
教学录像
13人学习过
计算机组装步骤
教学录像
13人学习过
认识计算机病毒
教学录像
13人学习过
主板开机电路构成及工作原理
教学录像
13人学习过
3.6循环结构-while...
教学录像
13人学习过
4.4二维数组的定义与初始...
教学录像
13人学习过
5.5内部函数和外部函数
教学录像
13人学习过
6.5.2指针与字符串数组
教学录像
13人学习过
6.6.2数组名做函数参数
教学录像
13人学习过
C语言程序设计(2.5运算...
教学录像
13人学习过
C语言程序设计(5.1函数...
教学录像
13人学习过
2.4常量与变量
教学课件
13人学习过
6.6.2数组名做函数参数
教学课件
13人学习过
8.熟悉光照传感器的检测
教学录像
13人学习过
19.网关的数据采集与控制
教学录像
13人学习过
21.利用FTP服务器烧写...
教学录像
13人学习过
26.云平台端综合案例演示
教学录像
13人学习过
29.嵌入式基础知识
教学录像
13人学习过
建筑群子系统的布线设计 ...
教学录像
13人学习过
央视《大国工匠》焊工高凤林
教学录像
13人学习过
任务三 传感器的添加
教学课件
13人学习过
25.剪辑的基础知识( p...
教学课件
13人学习过
22.图层混合模式效果的运...
教学录像
13人学习过
24.双机位视频的剪辑
教学录像
13人学习过
如何拼接全景图
教学录像
13人学习过
CAD迷你看图的应用实例
教学录像
13人学习过
Native VLAN的概...
教学录像
13人学习过
连接硬件
教学录像
13人学习过
画笔工具
教学录像
13人学习过
绘制矢量图形
教学录像
13人学习过
Web前端开发案例解析14
教学录像
13人学习过
Web前端开发案例解析19
教学录像
13人学习过
数字影音编辑和合成-16
教学录像
13人学习过
数字影音编辑和合成-33
教学录像
13人学习过
CPU的接口方式5
文献资料
13人学习过
ITX主板-1
文献资料
13人学习过
PGA封装方式1
文献资料
13人学习过
PGA封装方式2
文献资料
13人学习过
SATA接口2
文献资料
13人学习过
安装CPU及散热器4
文献资料
13人学习过
拔掉打印机连线
文献资料
13人学习过
南北桥芯片组
文献资料
13人学习过
内存条与硬盘
文献资料
13人学习过
中央处理器1
文献资料
13人学习过
1.2.2视频播放速率调整...
教学录像
13人学习过
13.Ai艺术字设计2
教学录像
13人学习过
12.基本查询语录
教学录像
13人学习过
5.dos命令
教学录像
13人学习过
17.航天精神展板设计--...
教学录像
12人学习过
3.蒙版
工程录像
12人学习过
14.制作报销汇总单
教学录像
12人学习过
01.WPS演示软件的介绍...
教学录像
12人学习过
各种板卡金手指及插槽氧化的...
教学录像
12人学习过
主板和主板的分类
教学录像
12人学习过
2.1概述
教学录像
12人学习过
3.4分支结构-if语句嵌...
教学录像
12人学习过
3.10项目解决
教学录像
12人学习过
4.2一维数组的定义与初始...
教学录像
12人学习过
2.1概述
教学课件
12人学习过
5.5内部函数和外部函数
教学课件
12人学习过
8.熟悉光照传感器的检测
教学录像
12人学习过
13.PC端直连数据采集
教学录像
12人学习过
23.网关管理
教学录像
12人学习过
32.PC端ADAM415...
教学录像
12人学习过
任务二 安装驱动程序
教学课件
12人学习过
35.裁剪视频特效应用
教学录像
12人学习过
CDR课程1
教学录像
12人学习过
数字影音编辑和合成-19
教学录像
12人学习过
数字影音编辑和合成-29
教学录像
12人学习过
CPU及散热器的拆卸2
文献资料
12人学习过
S.E.E.C封装形式1
文献资料
12人学习过
装机必备的工具-螺丝刀
文献资料
12人学习过
任务一 工作总结汇报PPT...
教学设计
12人学习过
26. keylight工...
教学课件
12人学习过
05《音频可视化效果的制作...
教学设计
12人学习过
1.1.2视频格式的基础知...
教学录像
12人学习过
8.调色的基础知识(定)(...
教学课件
12人学习过
成片素材 夏
教学录像
12人学习过
成片素材 夏
教学录像
12人学习过
3.B20S设置
教学录像
12人学习过
12.计算机连接
教学录像
12人学习过
8.中国环境标志(形状工具...
教学录像
12人学习过
12.Ai艺术字设计1
教学录像
12人学习过
21.邮件合并
教学录像
12人学习过
09.幻灯片中段落格式的设...
教学录像
11人学习过
安装驱动程序
教学录像
11人学习过
1.2概述
教学录像
11人学习过
Vray for maya...
教学录像
11人学习过
画笔画板
教学录像
11人学习过
LGA封装形式1
文献资料
11人学习过
05《个人应聘简历的设计与...
教学设计
11人学习过
02《奔驰的汽车》教学设计
教学设计
11人学习过
04《奔驰的汽车》学生评价
教学设计
11人学习过
奔驰的汽车
教学录像
11人学习过
光线效果的制作
教学录像
11人学习过
摄像机动画的制作
教学录像
11人学习过
14.批量制作字幕的技巧
教学录像
11人学习过
《春夏秋冬》美景片制作项目...
教学设计
11人学习过
02《招生海报》教学设计
教学设计
11人学习过
音频可视化效果的制作
教学录像
11人学习过
01《十二风华鉴》文化片制...
教学设计
11人学习过
05《音频可视化效果的制作...
教学设计
11人学习过
01《十二风华鉴》文化片制...
教学设计
11人学习过
01《小球弹跳》项目描述
教学设计
11人学习过
13.计算机组装
教学录像
11人学习过
19.子查询
教学录像
11人学习过
20.合并查询结果
教学录像
11人学习过
7.台球
教学录像
11人学习过
9.中国环境标志形状工具2
教学录像
11人学习过
13.认识wps
教学录像
11人学习过
7.IP地址和域名
教学录像
11人学习过
1.画笔工具
教学设计
11人学习过
05《个人应聘简历的设计与...
教学设计
10人学习过
9.图层·.遮罩的基础知识
教学录像
10人学习过
10.制作水墨文字动画
教学录像
10人学习过
城市道路场景绘制
教学录像
10人学习过
图层混合模式效果的运用
教学录像
10人学习过
摄像机动画制作-录屏
教学录像
10人学习过
33.噪波效果的运用
教学录像
10人学习过
01《十二风华鉴》文化片制...
教学设计
10人学习过
31.超级转场效果的制作(...
教学录像
10人学习过
超级转场效果的制作
教学录像
10人学习过
金属效果的制作
教学课件
10人学习过
8.调色的基础知识(定)(...
教学课件
10人学习过
4.硬盘分区与格式化
教学录像
10人学习过
1.共享文件(一)
教学录像
10人学习过
3.网络基础
教学录像
10人学习过
4.网络传输介质
教学录像
10人学习过
1.图层、遮罩的基础知识
教学课件
9人学习过
03《奔驰的汽车》学生任务...
教学设计
9人学习过
时尚杂志的排版
教学设计
9人学习过
9.图层·.遮罩的基础知识
教学录像
9人学习过
分屏效果的制作pr
教学录像
9人学习过
1.字幕工具的运用
教学课件
9人学习过
2.1.1转场效果的运用
教学录像
9人学习过
04《小球弹跳》学生评价
教学设计
9人学习过
成片素材 春
教学录像
9人学习过
成片素材 秋
教学录像
9人学习过
7.安装OS(一)
教学录像
9人学习过
14.Ai路径查找器的使用
教学录像
9人学习过
15.文本格式的设置
教学录像
9人学习过
16.wps常用函数表格
教学录像
9人学习过
2.共享文件(二)
教学录像
9人学习过
6.项目六任务一 浏览器
教学录像
9人学习过
2. 批量制作字幕的技巧
教学课件
8人学习过
01《小球弹跳》项目描述
教学课件
8人学习过
02《小球弹跳》教学设计
教学课件
8人学习过
02《小球弹跳》教学设计
教学设计
8人学习过
成片素材 春
教学录像
8人学习过
成片素材 冬
教学录像
8人学习过
成片素材 秋
教学录像
8人学习过
成片素材 冬
教学录像
8人学习过
2.3.1调色的基础知识
教学录像
8人学习过
01《十二风华鉴》文化片制...
教学设计
8人学习过
2.诊断网络故障
教学录像
8人学习过
8.安装OS(二)
教学录像
8人学习过
10.假设网络服务器(二)
教学录像
8人学习过
14.安装驱动程序
教学录像
8人学习过
15.安装应用软件
教学录像
8人学习过
16.连接查询
教学录像
8人学习过
18.键盘
教学录像
8人学习过
11.数据的修改和删除操作
教学录像
8人学习过
13.简单数据记录查询
教学录像
8人学习过
19.excel统计图表
教学录像
8人学习过
11.路径的绘制与编辑
教学录像
8人学习过
01《小球弹跳》项目描述
教学设计
7人学习过
02《小球弹跳》教学设计
教学设计
7人学习过
04《小球弹跳》学生评价
教学设计
7人学习过
2.3.1调色的基础知识
教学录像
7人学习过
2.3.1调色的基础知识
教学录像
7人学习过
1.组建家庭有线网络
教学录像
7人学习过
5.信息安全常识
教学录像
7人学习过
6.防范信息系统恶意攻击
教学录像
7人学习过
9.假设网络服务器(一)
教学录像
7人学习过
11.设置操作系统自带防火...
教学录像
7人学习过
10.logo设计1
教学录像
7人学习过
11.logo设计2
教学录像
7人学习过
15.中国环境标志
教学录像
7人学习过
10.数据的插入操作
教学录像
7人学习过
14.聚合函数和分组数据记...
教学录像
7人学习过
14.WPS新建学习计划
教学录像
7人学习过
17.制作销售分析表
教学录像
7人学习过
18.excel排序筛选分...
教学录像
7人学习过